WARNING:
JavaScript is turned OFF. None of the links on this concept map will
work until it is reactivated.
If you need help turning JavaScript On, click here.
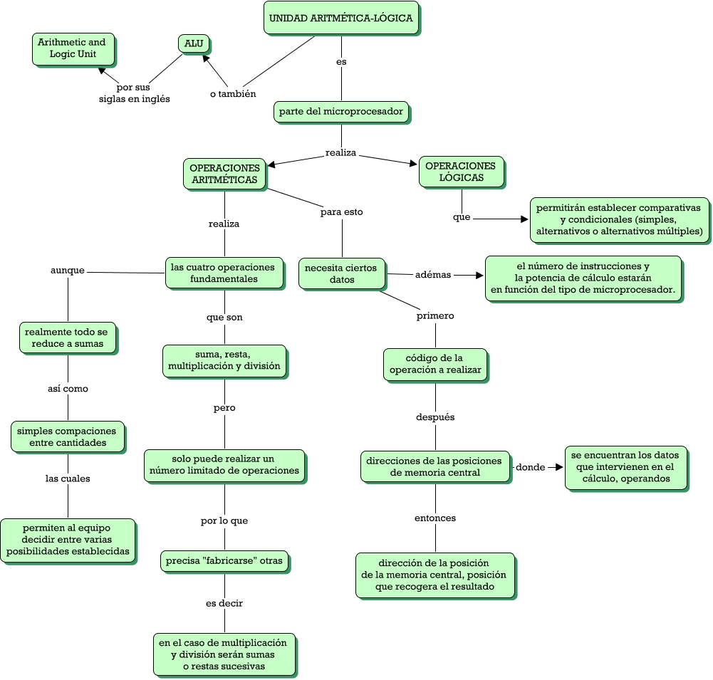
Este Cmap, tiene información relacionada con: Unidad Aritmética-Lógica 1, OPERACIONES ARITMÉTICAS para esto necesita ciertos datos, las cuatro operaciones fundamentales aunque realmente todo se reduce a sumas, las cuatro operaciones fundamentales que son suma, resta, multiplicación y división, UNIDAD ARITMÉTICA-LÓGICA es parte del microprocesador, parte del microprocesador realiza OPERACIONES LÓGICAS, OPERACIONES ARITMÉTICAS realiza las cuatro operaciones fundamentales, código de la operación a realizar después direcciones de las posiciones de memoria central, ALU por sus siglas en inglés Arithmetic and Logic Unit, solo puede realizar un número limitado de operaciones por lo que precisa "fabricarse" otras, OPERACIONES LÓGICAS que permitirán establecer comparativas y condicionales (simples, alternativos o alternativos múltiples), direcciones de las posiciones de memoria central donde se encuentran los datos que intervienen en el cálculo, operandos, UNIDAD ARITMÉTICA-LÓGICA o también ALU, direcciones de las posiciones de memoria central entonces dirección de la posición de la memoria central, posición que recogera el resultado, realmente todo se reduce a sumas así como simples compaciones entre cantidades, simples compaciones entre cantidades las cuales permiten al equipo decidir entre varias posibilidades establecidas, necesita ciertos datos primero código de la operación a realizar, suma, resta, multiplicación y división pero solo puede realizar un número limitado de operaciones, precisa "fabricarse" otras es decir en el caso de multiplicación y división serán sumas o restas sucesivas, necesita ciertos datos adémas el número de instrucciones y la potencia de cálculo estarán en función del tipo de microprocesador., parte del microprocesador realiza OPERACIONES ARITMÉTICAS