WARNING:
JavaScript is turned OFF. None of the links on this concept map will
work until it is reactivated.
If you need help turning JavaScript On, click here.
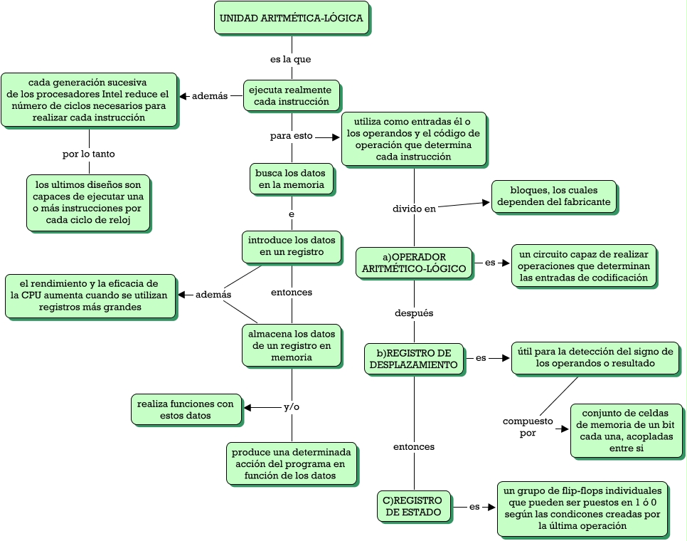
Este Cmap, tiene información relacionada con: Unidad Aritmética-Lógica 2, cada generación sucesiva de los procesadores Intel reduce el número de ciclos necesarios para realizar cada instrucción por lo tanto los ultimos diseños son capaces de ejecutar una o más instrucciones por cada ciclo de reloj, UNIDAD ARITMÉTICA-LÓGICA es la que ejecuta realmente cada instrucción, utiliza como entradas él o los operandos y el código de operación que determina cada instrucción divido en bloques, los cuales dependen del fabricante, ejecuta realmente cada instrucción además cada generación sucesiva de los procesadores Intel reduce el número de ciclos necesarios para realizar cada instrucción, b)REGISTRO DE DESPLAZAMIENTO es útil para la detección del signo de los operandos o resultado, ejecuta realmente cada instrucción para esto busca los datos en la memoria, útil para la detección del signo de los operandos o resultado compuesto por conjunto de celdas de memoria de un bit cada una, acopladas entre si, a)OPERADOR ARITMÉTICO-LÓGICO es un circuito capaz de realizar operaciones que determinan las entradas de codificación, almacena los datos de un registro en memoria y/o produce una determinada acción del programa en función de los datos, busca los datos en la memoria e introduce los datos en un registro, b)REGISTRO DE DESPLAZAMIENTO entonces C)REGISTRO DE ESTADO, introduce los datos en un registro entonces almacena los datos de un registro en memoria, almacena los datos de un registro en memoria y/o realiza funciones con estos datos, C)REGISTRO DE ESTADO es un grupo de flip-flops individuales que pueden ser puestos en 1 ó 0 según las condicones creadas por la última operación, introduce los datos en un registro además el rendimiento y la eficacia de la CPU aumenta cuando se utilizan registros más grandes, almacena los datos de un registro en memoria además el rendimiento y la eficacia de la CPU aumenta cuando se utilizan registros más grandes, a)OPERADOR ARITMÉTICO-LÓGICO después b)REGISTRO DE DESPLAZAMIENTO, ejecuta realmente cada instrucción para esto utiliza como entradas él o los operandos y el código de operación que determina cada instrucción, utiliza como entradas él o los operandos y el código de operación que determina cada instrucción divido en a)OPERADOR ARITMÉTICO-LÓGICO