Warning:
JavaScript is turned OFF. None of the links on this page will work until it is reactivated.
If you need help turning JavaScript On, click here.
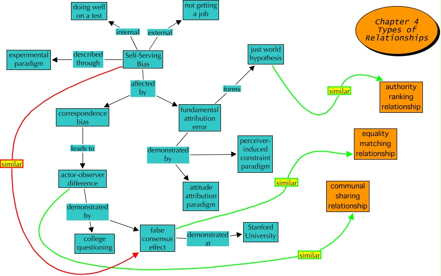
This Concept Map, created with IHMC CmapTools, has information related to: FINAL, Self-Serving Bias affected by correspondence bias, false consensus effect demonstrated at Stanford University, Self-Serving Bias internal doing well on a test, actor-observer difference similar communal sharing relationship, Self-Serving Bias described through experimental paradigm, actor-observer difference demonstrated by college questioning, just world hypothesis similar authority ranking relationship, Self-Serving Bias affected by fundamental attribution error, fundamental attribution error forms just world hypothesis, false consensus effect similar equality matching relationship, correspondence bias leads to actor-observer difference, fundamental attribution error demonstrated by attitude attribution paradigm, fundamental attribution error demonstrated by perceiver- induced constraint paradigm, Self-Serving Bias similar false consensus effect, actor-observer difference demonstrated by false consensus effect, Self-Serving Bias external not getting a job