Warning:
JavaScript is turned OFF. None of the links on this page will work until it is reactivated.
If you need help turning JavaScript On, click here.
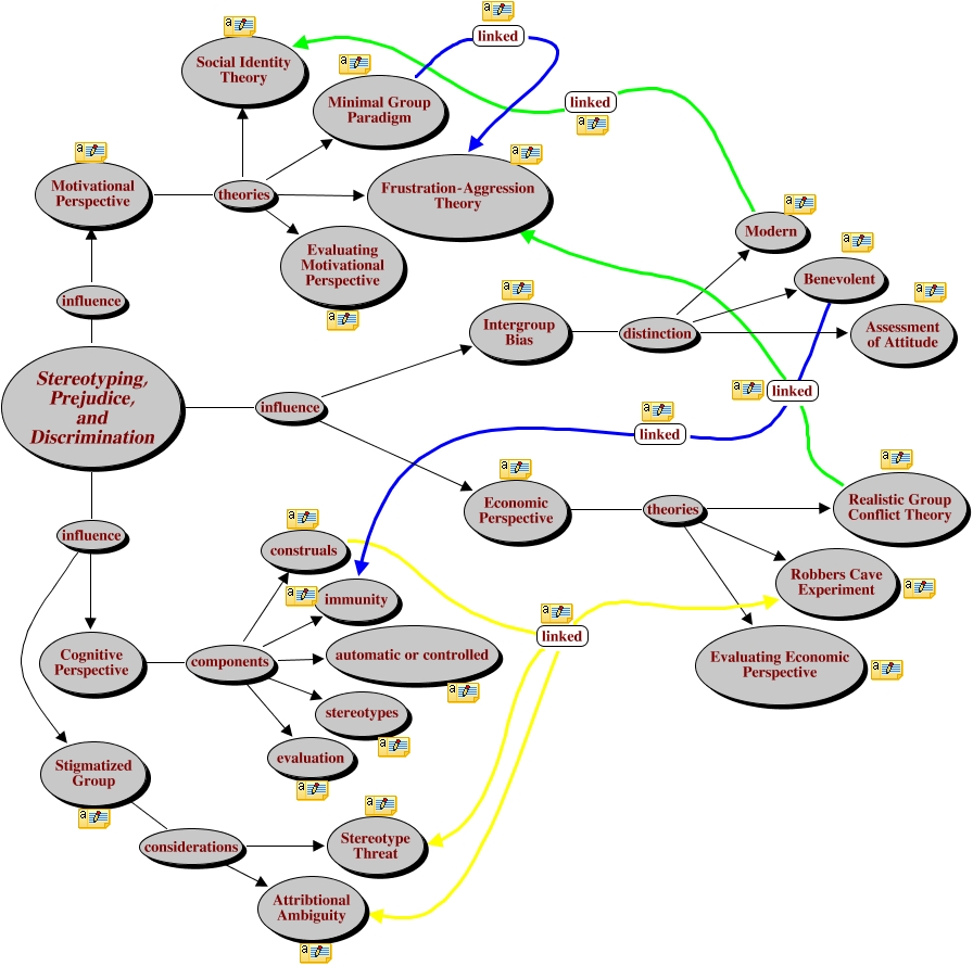
This Concept Map, created with IHMC CmapTools, has information related to: SPD, Benevolent linked immunity, Motivational Perspective theories Social Identity Theory, Economic Perspective theories Evaluating Economic Perspective, Cognitive Perspective components construals, construals linked Attribtional Ambiguity, Cognitive Perspective components automatic or controlled, Intergroup Bias distinction Modern, Cognitive Perspective components evaluation, Stereotyping, Prejudice, and Discrimination influence Stigmatized Group, construals linked Stereotype Threat, Realistic Group Conflict Theory linked Frustration-Aggression Theory, Cognitive Perspective components immunity, Motivational Perspective theories Evaluating Motivational Perspective, Intergroup Bias distinction Benevolent, Economic Perspective theories Robbers Cave Experiment, Stereotyping, Prejudice, and Discrimination influence Intergroup Bias, Stigmatized Group considerations Stereotype Threat, Motivational Perspective theories Frustration-Aggression Theory, Cognitive Perspective components stereotypes, Modern linked Social Identity Theory