WARNING:
JavaScript is turned OFF. None of the links on this concept map will
work until it is reactivated.
If you need help turning JavaScript On, click here.
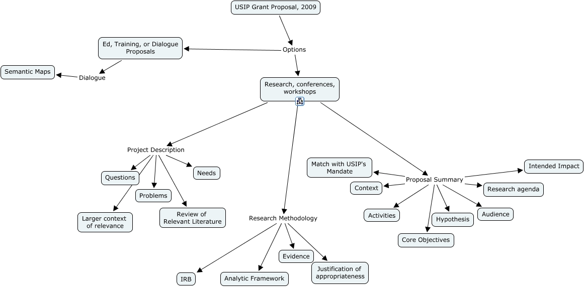
This Concept Map, created with IHMC CmapTools, has information related to: USIP_outline, Research, conferences, workshops Research Methodology Justification of appropriateness, Research, conferences, workshops Project Description Review of Relevant Literature, Research, conferences, workshops Project Description Larger context of relevance, Research, conferences, workshops Proposal Summary Audience, Research, conferences, workshops Proposal Summary Core Objectives, Research, conferences, workshops Proposal Summary Match with USIP's Mandate, Ed, Training, or Dialogue Proposals Dialogue Semantic Maps, Research, conferences, workshops Project Description Problems, Research, conferences, workshops Project Description Needs, Research, conferences, workshops Proposal Summary Activities, Research, conferences, workshops Research Methodology Evidence, Research, conferences, workshops Proposal Summary Intended Impact, Research, conferences, workshops Research Methodology Analytic Framework, Research, conferences, workshops Proposal Summary Hypothesis, Research, conferences, workshops Project Description Questions, Research, conferences, workshops Proposal Summary Research agenda, Research, conferences, workshops Proposal Summary Context, USIP Grant Proposal, 2009 Options Ed, Training, or Dialogue Proposals, USIP Grant Proposal, 2009 Options Research, conferences, workshops, Research, conferences, workshops Research Methodology IRB