WARNING:
JavaScript is turned OFF. None of the links on this concept map will
work until it is reactivated.
If you need help turning JavaScript On, click here.
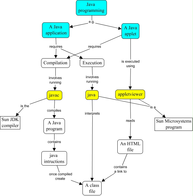
This Concept Map, created with IHMC CmapTools, has information related to: JavaProgramming structures, A Java program contains java intructions, java intructions once compiled create A class file, A Java application requires Compilation, A Java applet requires Compilation, appletviewer is a Sun Microsystems program, A Java applet is executed using appletviewer, Compilation involves running javac, javac is the Sun JDK compiler, Execution involves running java, java is a Sun Microsystems program, A Java application requires Execution, Java programming e.g. A Java applet, Java programming e.g. A Java application, java interprets A class file, appletviewer reads An HTML file, An HTML file contains a link to A class file, javac compiles A Java program