WARNING:
JavaScript is turned OFF. None of the links on this concept map will
work until it is reactivated.
If you need help turning JavaScript On, click here.
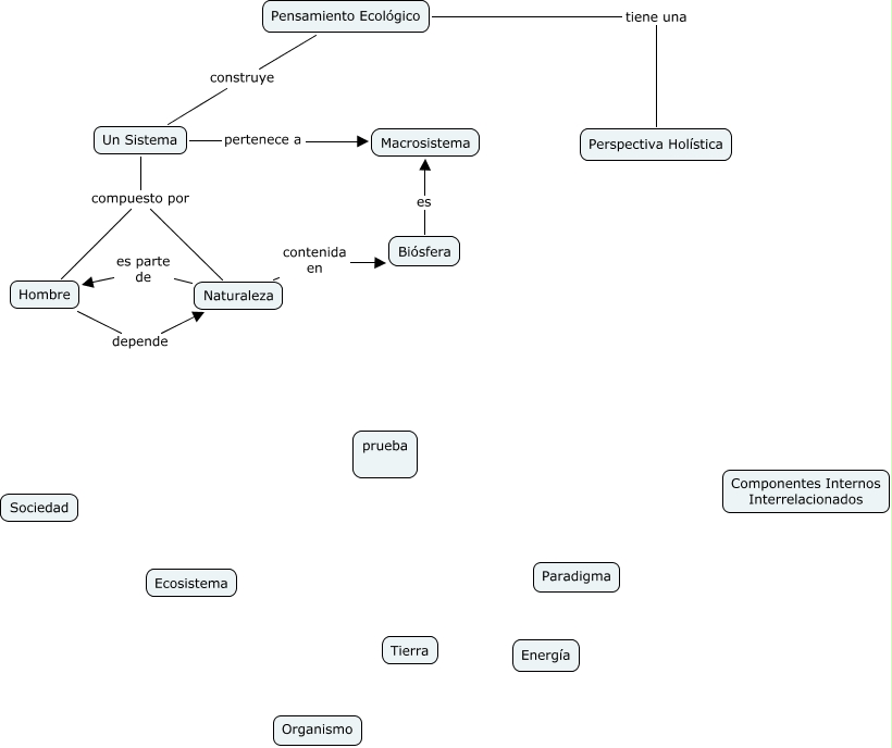
This Concept Map, created with IHMC CmapTools, has information related to: sergiobuj, Un Sistema compuesto por Hombre, Un Sistema compuesto por Naturaleza, Hombre depende Naturaleza, Naturaleza contenida en Biósfera, Un Sistema pertenece a Macrosistema, Biósfera es Macrosistema, Pensamiento Ecológico construye Un Sistema, Pensamiento Ecológico tiene una Perspectiva Holística, Naturaleza es parte de Hombre