WARNING:
JavaScript is turned OFF. None of the links on this concept map will
work until it is reactivated.
If you need help turning JavaScript On, click here.
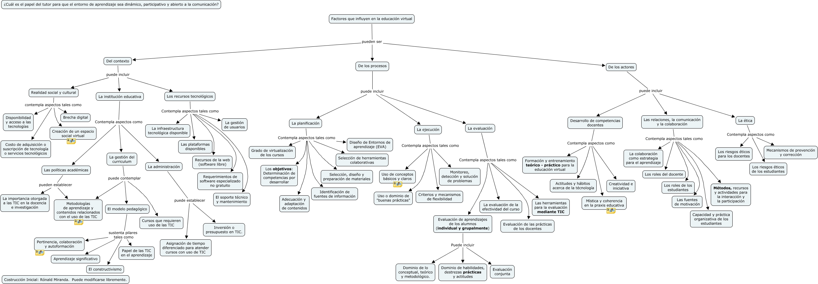
Este Cmap, tiene información relacionada con: Factores de la educación virtual, Desarrollo de competencias docentes Contempla aspectos como Mística y coherencia en la praxis educativa, Realidad social y cultural contempla aspectos tales como Creación de un espacio social virtual, La ejecución Contempla aspectos tales como Uso o dominio de "buenas prácticas", De los actores puede incluir Desarrollo de competencias docentes, Las relaciones, la comunicación y la colaboración Contempla aspectos tales como Las fuentes de motivación, Los recursos tecnológicos Contempla aspectos tales como El soporte técnico y mantenimiento, La ejecución Contempla aspectos tales como Monitoreo, detección y solución de problemas, Factores que influyen en la educación virtual pueden ser De los procesos, La planificación Contempla aspectos tales como Selección, diseño y preparación de materiales, La planificación Contempla aspectos tales como Grado de virtualización de los cursos, La gestión del curriculum puede contemplar Cursos que requieren uso de las TIC, La ética Contempla aspectos como Los riesgos éticos de los estudiantes, La gestión del curriculum puede contemplar Metodologías de aprendizaje y contenidos relacionados con el uso de las TIC, La planificación Contempla aspectos tales como Los objetivos: Determinación de competencias por desarrollar, Las políticas académicas pueden establecer Metodologías de aprendizaje y contenidos relacionados con el uso de las TIC, La evaluación Contempla aspectos tales como Evaluación de aprendizajes de los alumnos (individual y grupalmente), El modelo pedagógico sustenta pilares tales como Aprendizaje significativo, De los procesos puede incluir La evaluación, El modelo pedagógico sustenta pilares tales como El constructivismo, La ejecución Contempla aspectos tales como Uso de conceptos básicos y claros