WARNING:
JavaScript is turned OFF. None of the links on this concept map will
work until it is reactivated.
If you need help turning JavaScript On, click here.
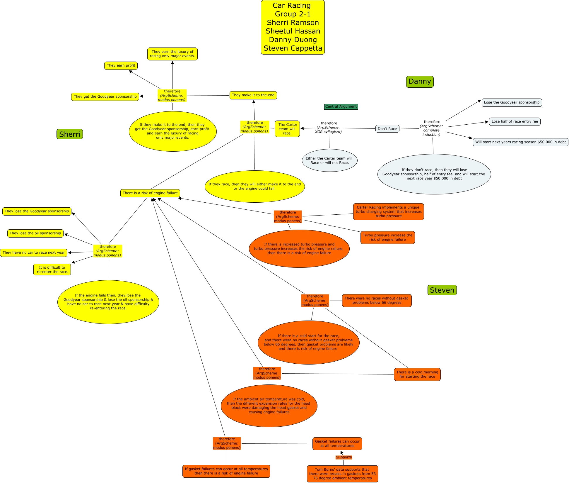
This Concept Map, created with IHMC CmapTools, has information related to: Group Map Updated Don't change this one, There is a cold morning for starting the race therefore (ArgScheme: modus ponens) There is a risk of engine failure, They make it to the end therefore (ArgScheme: modus ponens) They earn profit, Turbo pressure increase the risk of engine failure therefore (ArgScheme: modus ponens) There is a risk of engine failure, The Carter team will race. therefore (ArgScheme: modus ponens) They make it to the end, If the engine fails then, they lose the Goodyear sponsorship & lose the oil sponsorship & have no car to race next year & have difficulty re-entering the race. therefore (ArgScheme: modus ponens) They lose the Goodyear sponsorship, Don't Race therefore (ArgScheme: complete induction) Lose half of race entry fee, The Carter team will race. therefore (ArgScheme: modus ponens) There is a risk of engine failure, If the engine fails then, they lose the Goodyear sponsorship & lose the oil sponsorship & have no car to race next year & have difficulty re-entering the race. therefore (ArgScheme: modus ponens) They have no car to race next year, If they make it to the end, then they get the Goodyear sponsorship, earn profit and earn the luxury of racing only major events. therefore (ArgScheme: modus ponens) They get the Goodyear sponsorship, Carter Racing implements a unique turbo charging system that increases turbo pressure therefore (ArgScheme: modus ponens) There is a risk of engine failure, They make it to the end therefore (ArgScheme: modus ponens) They get the Goodyear sponsorship, If they race, then they will either make it to the end or the engine could fail. therefore (ArgScheme: modus ponens) They make it to the end, Tom Burns' data supports that there were breaks in gaskets from 53 75 degree ambient temperatures Supports Gasket failures can occur at all temperatures, There is a risk of engine failure therefore (ArgScheme: modus ponens) They lose the oil sponsorship, There is a risk of engine failure therefore (ArgScheme: modus ponens) They have no car to race next year, If gasket failures can occur at all temperatures then there is a risk of engine failure therefore (ArgScheme: modus ponens) There is a risk of engine failure, Either the Carter team will Race or will not Race. therefore (ArgScheme: XOR syllogism) The Carter team will race., They make it to the end therefore (ArgScheme: modus ponens) They earn the luxury of racing only major events., If there is a cold start for the race, and there were no races without gasket problems below 66 degrees, then gasket problems are likely and there is risk of engine failure therefore (ArgScheme: modus ponens) There is a risk of engine failure, There is a cold morning for starting the race therefore (ArgScheme: modus ponens) There is a risk of engine failure