WARNING:
JavaScript is turned OFF. None of the links on this concept map will
work until it is reactivated.
If you need help turning JavaScript On, click here.
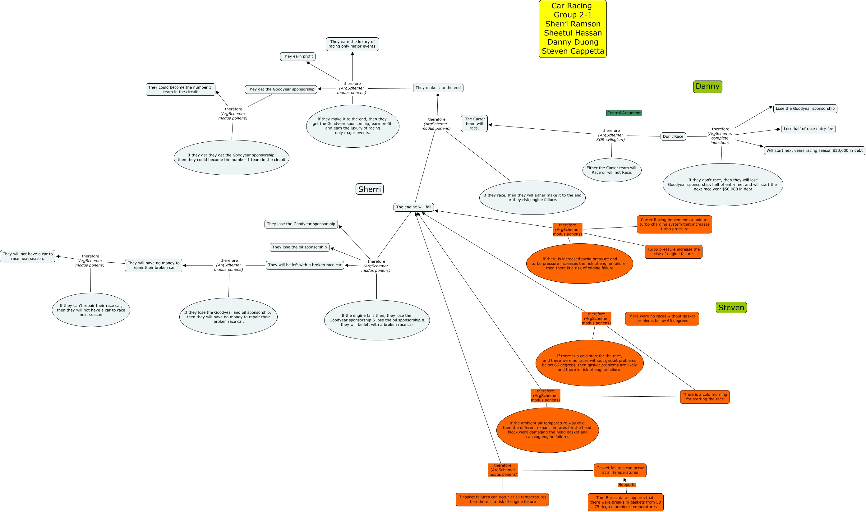
This Concept Map, created with IHMC CmapTools, has information related to: Group Map Updated 7-13 8pm, They will be left with a broken race car therefore (ArgScheme: modus ponens) They will have no money to repair their broken car, There is a cold morning for starting the race therefore (ArgScheme: modus ponens) The engine will fail, They make it to the end therefore (ArgScheme: modus ponens) They earn profit, Turbo pressure increase the risk of engine failure therefore (ArgScheme: modus ponens) The engine will fail, If they can't repair their race car, then they will not have a car to race next season therefore (ArgScheme: modus ponens) They will not have a car to race next season., The Carter team will race. therefore (ArgScheme: modus ponens) They make it to the end, If they race, then they will either make it to the end or they risk engine failure. therefore (ArgScheme: modus ponens) The engine will fail, The engine will fail therefore (ArgScheme: modus ponens) They will be left with a broken race car, They get the Goodyear sponsorship therefore (ArgScheme: modus ponens) If they get they get the Goodyear sponsorship, then they could become the number 1 team in the circuit, The Carter team will race. therefore (ArgScheme: modus ponens) The engine will fail, If the engine fails then, they lose the Goodyear sponsorship & lose the oil sponsorship & they will be left with a broken race car therefore (ArgScheme: modus ponens) They lose the Goodyear sponsorship, Don't Race therefore (ArgScheme: complete induction) Lose half of race entry fee, If the engine fails then, they lose the Goodyear sponsorship & lose the oil sponsorship & they will be left with a broken race car therefore (ArgScheme: modus ponens) They will be left with a broken race car, If they make it to the end, then they get the Goodyear sponsorship, earn profit and earn the luxury of racing only major events. therefore (ArgScheme: modus ponens) They get the Goodyear sponsorship, Carter Racing implements a unique turbo charging system that increases turbo pressure therefore (ArgScheme: modus ponens) The engine will fail, They make it to the end therefore (ArgScheme: modus ponens) They get the Goodyear sponsorship, If they race, then they will either make it to the end or they risk engine failure. therefore (ArgScheme: modus ponens) They make it to the end, Tom Burns' data supports that there were breaks in gaskets from 53 75 degree ambient temperatures Supports Gasket failures can occur at all temperatures, The engine will fail therefore (ArgScheme: modus ponens) They lose the oil sponsorship, If gasket failures can occur at all temperatures then there is a risk of engine failure therefore (ArgScheme: modus ponens) The engine will fail