WARNING:
JavaScript is turned OFF. None of the links on this concept map will
work until it is reactivated.
If you need help turning JavaScript On, click here.
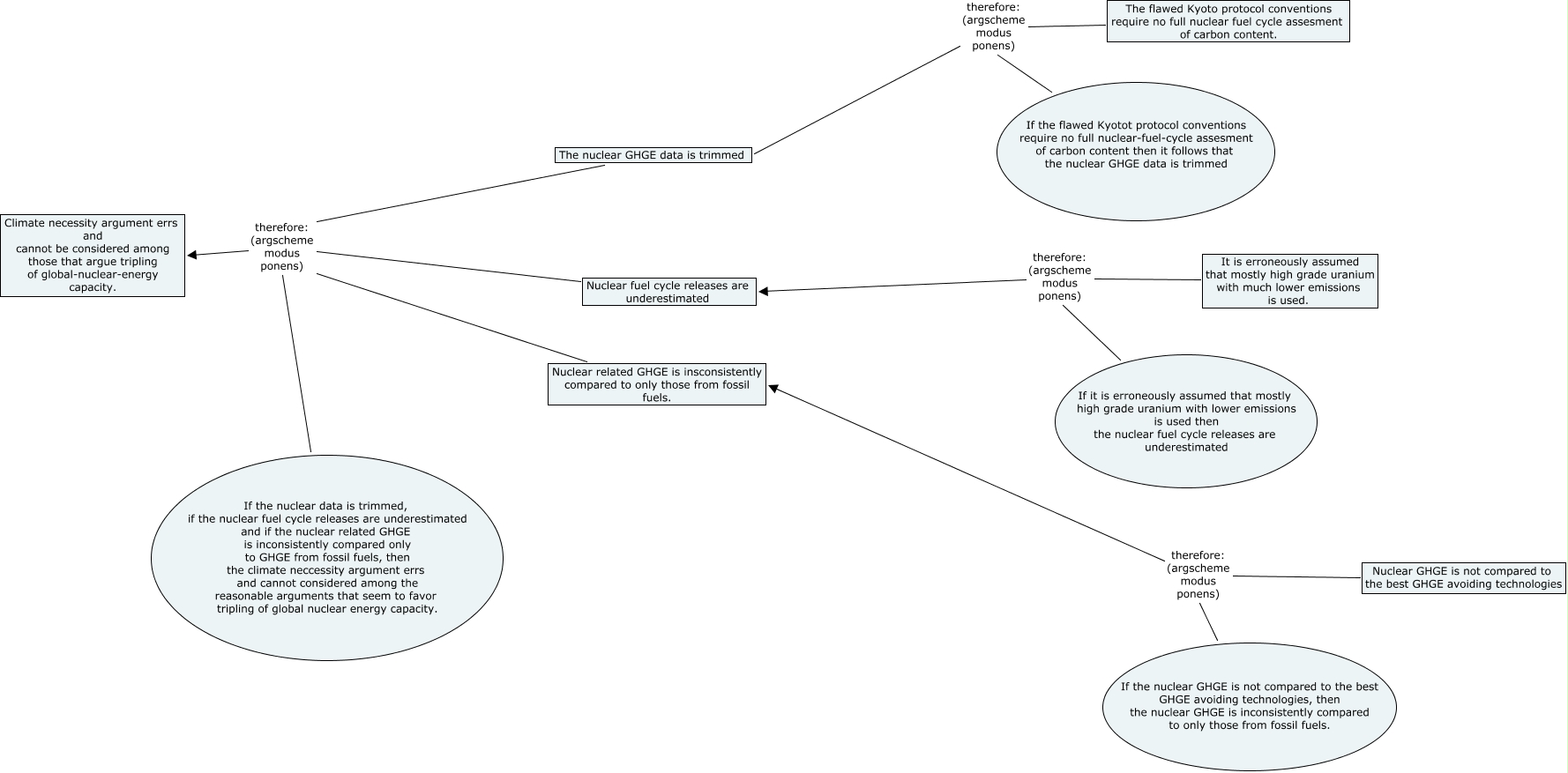
This Concept Map, created with IHMC CmapTools, has information related to: NuclearEnergy_Adnan, If the flawed Kyotot protocol conventions require no full nuclear-fuel-cycle assesment of carbon content then it follows that the nuclear GHGE data is trimmed therefore: (argscheme modus ponens) The nuclear GHGE data is trimmed, Nuclear related GHGE is insconsistently compared to only those from fossil fuels. therefore: (argscheme modus ponens) Climate necessity argument errs and cannot be considered among those that argue tripling of global-nuclear-energy capacity., Nuclear fuel cycle releases are underestimated therefore: (argscheme modus ponens) Climate necessity argument errs and cannot be considered among those that argue tripling of global-nuclear-energy capacity., The nuclear GHGE data is trimmed therefore: (argscheme modus ponens) Climate necessity argument errs and cannot be considered among those that argue tripling of global-nuclear-energy capacity., If the nuclear GHGE is not compared to the best GHGE avoiding technologies, then the nuclear GHGE is inconsistently compared to only those from fossil fuels. therefore: (argscheme modus ponens) Nuclear related GHGE is insconsistently compared to only those from fossil fuels., Nuclear GHGE is not compared to the best GHGE avoiding technologies therefore: (argscheme modus ponens) Nuclear related GHGE is insconsistently compared to only those from fossil fuels., It is erroneously assumed that mostly high grade uranium with much lower emissions is used. therefore: (argscheme modus ponens) Nuclear fuel cycle releases are underestimated, If it is erroneously assumed that mostly high grade uranium with lower emissions is used then the nuclear fuel cycle releases are underestimated therefore: (argscheme modus ponens) Nuclear fuel cycle releases are underestimated, If the nuclear data is trimmed, if the nuclear fuel cycle releases are underestimated and if the nuclear related GHGE is inconsistently compared only to GHGE from fossil fuels, then the climate neccessity argument errs and cannot considered among the reasonable arguments that seem to favor tripling of global nuclear energy capacity. therefore: (argscheme modus ponens) Climate necessity argument errs and cannot be considered among those that argue tripling of global-nuclear-energy capacity., The flawed Kyoto protocol conventions require no full nuclear fuel cycle assesment of carbon content. therefore: (argscheme modus ponens) The nuclear GHGE data is trimmed