WARNING:
JavaScript is turned OFF. None of the links on this concept map will
work until it is reactivated.
If you need help turning JavaScript On, click here.
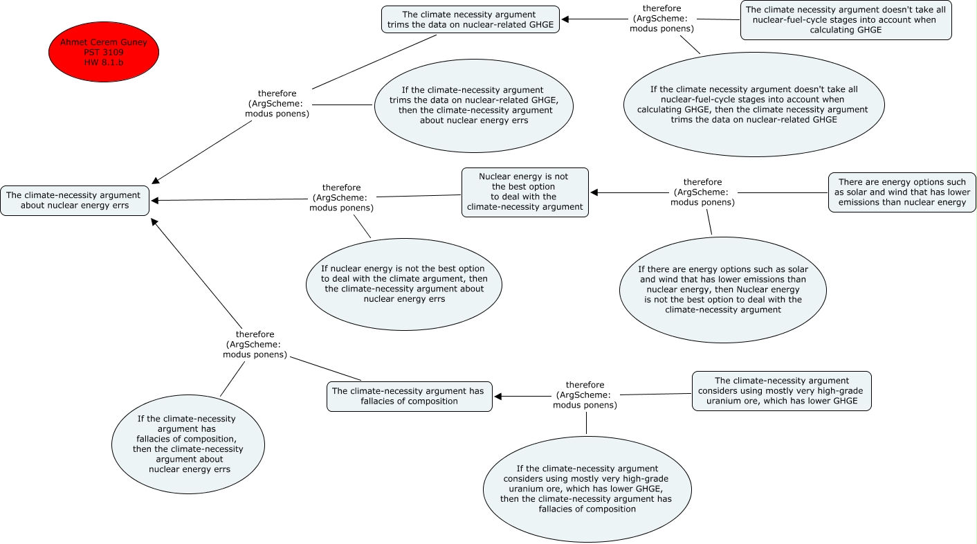
This Concept Map, created with IHMC CmapTools, has information related to: Cerem (JAY) global nuclear, If nuclear energy is not the best option to deal with the climate argument, then the climate-necessity argument about nuclear energy errs therefore (ArgScheme: modus ponens) The climate-necessity argument about nuclear energy errs, If there are energy options such as solar and wind that has lower emissions than nuclear energy, then Nuclear energy is not the best option to deal with the climate-necessity argument therefore (ArgScheme: modus ponens) Nuclear energy is not the best option to deal with the climate-necessity argument, If the climate-necessity argument has fallacies of composition, then the climate-necessity argument about nuclear energy errs therefore (ArgScheme: modus ponens) The climate-necessity argument about nuclear energy errs, If the climate-necessity argument considers using mostly very high-grade uranium ore, which has lower GHGE, then the climate-necessity argument has fallacies of composition therefore (ArgScheme: modus ponens) The climate-necessity argument has fallacies of composition, The climate-necessity argument has fallacies of composition therefore (ArgScheme: modus ponens) The climate-necessity argument about nuclear energy errs, The climate necessity argument doesn't take all nuclear-fuel-cycle stages into account when calculating GHGE therefore (ArgScheme: modus ponens) The climate necessity argument trims the data on nuclear-related GHGE, Nuclear energy is not the best option to deal with the climate-necessity argument therefore (ArgScheme: modus ponens) The climate-necessity argument about nuclear energy errs, If the climate-necessity argument trims the data on nuclear-related GHGE, then the climate-necessity argument about nuclear energy errs therefore (ArgScheme: modus ponens) The climate-necessity argument about nuclear energy errs, If the climate necessity argument doesn't take all nuclear-fuel-cycle stages into account when calculating GHGE, then the climate necessity argument trims the data on nuclear-related GHGE therefore (ArgScheme: modus ponens) The climate necessity argument trims the data on nuclear-related GHGE, There are energy options such as solar and wind that has lower emissions than nuclear energy therefore (ArgScheme: modus ponens) Nuclear energy is not the best option to deal with the climate-necessity argument, The climate-necessity argument considers using mostly very high-grade uranium ore, which has lower GHGE therefore (ArgScheme: modus ponens) The climate-necessity argument has fallacies of composition, The climate necessity argument trims the data on nuclear-related GHGE therefore (ArgScheme: modus ponens) The climate-necessity argument about nuclear energy errs