WARNING:
JavaScript is turned OFF. None of the links on this concept map will
work until it is reactivated.
If you need help turning JavaScript On, click here.
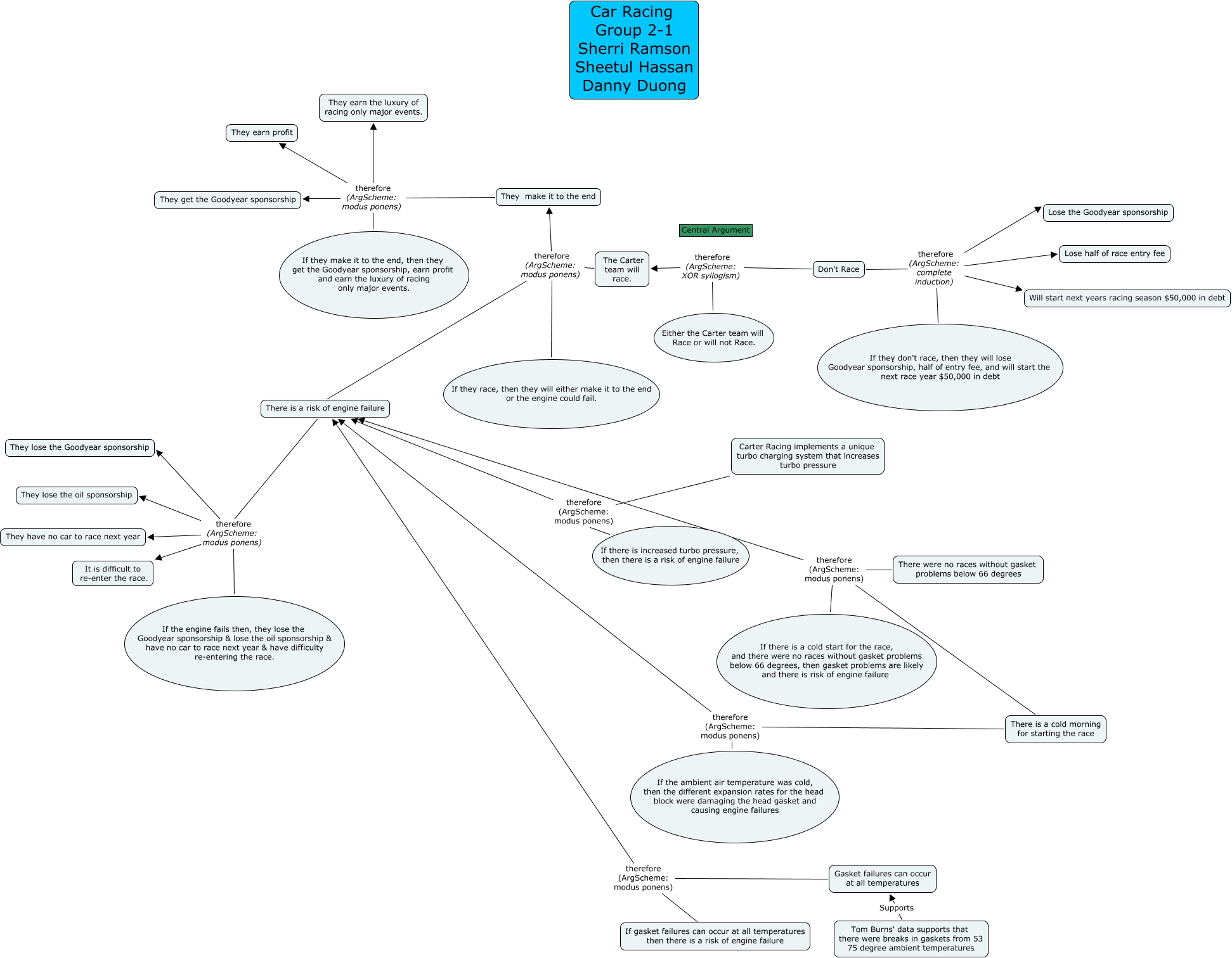
This Concept Map, created with IHMC CmapTools, has information related to: Group Map Updated 7-6, They make it to the end therefore (ArgScheme: modus ponens) They get the Goodyear sponsorship, There is a risk of engine failure therefore (ArgScheme: modus ponens) They lose the oil sponsorship, Don't Race therefore (ArgScheme: complete induction) Will start next years racing season $50,000 in debt, If they make it to the end, then they get the Goodyear sponsorship, earn profit and earn the luxury of racing only major events. therefore (ArgScheme: modus ponens) They earn profit, If they make it to the end, then they get the Goodyear sponsorship, earn profit and earn the luxury of racing only major events. therefore (ArgScheme: modus ponens) They get the Goodyear sponsorship, If they race, then they will either make it to the end or the engine could fail. therefore (ArgScheme: modus ponens) They make it to the end, If the engine fails then, they lose the Goodyear sponsorship & lose the oil sponsorship & have no car to race next year & have difficulty re-entering the race. therefore (ArgScheme: modus ponens) They have no car to race next year, There were no races without gasket problems below 66 degrees therefore (ArgScheme: modus ponens) There is a risk of engine failure, Carter Racing implements a unique turbo charging system that increases turbo pressure therefore (ArgScheme: modus ponens) There is a risk of engine failure, Either the Carter team will Race or will not Race. therefore (ArgScheme: XOR syllogism) Don't Race, There is a risk of engine failure therefore (ArgScheme: modus ponens) They have no car to race next year, If there is increased turbo pressure, then there is a risk of engine failure therefore (ArgScheme: modus ponens) There is a risk of engine failure, If the ambient air temperature was cold, then the different expansion rates for the head block were damaging the head gasket and causing engine failures therefore (ArgScheme: modus ponens) There is a risk of engine failure, If gasket failures can occur at all temperatures then there is a risk of engine failure therefore (ArgScheme: modus ponens) There is a risk of engine failure, Don't Race therefore (ArgScheme: complete induction) If they don't race, then they will lose Goodyear sponsorship, half of entry fee, and will start the next race year $50,000 in debt, Either the Carter team will Race or will not Race. therefore (ArgScheme: XOR syllogism) The Carter team will race., If the engine fails then, they lose the Goodyear sponsorship & lose the oil sponsorship & have no car to race next year & have difficulty re-entering the race. therefore (ArgScheme: modus ponens) They lose the Goodyear sponsorship, Don't Race therefore (ArgScheme: complete induction) Lose half of race entry fee, The Carter team will race. therefore (ArgScheme: modus ponens) They make it to the end, If the engine fails then, they lose the Goodyear sponsorship & lose the oil sponsorship & have no car to race next year & have difficulty re-entering the race. therefore (ArgScheme: modus ponens) They lose the oil sponsorship