WARNING:
JavaScript is turned OFF. None of the links on this concept map will
work until it is reactivated.
If you need help turning JavaScript On, click here.
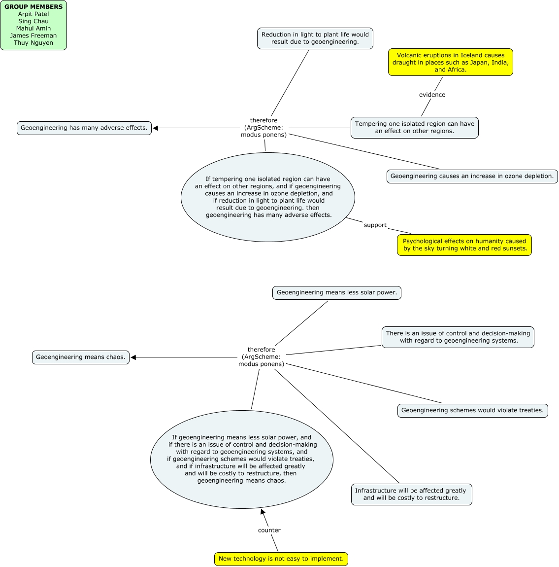
This Concept Map, created with IHMC CmapTools, has information related to: groupgeoengineering, Geoengineering means less solar power. therefore (ArgScheme: modus ponens) Geoengineering means chaos., If tempering one isolated region can have an effect on other regions, and if geoengineering causes an increase in ozone depletion, and if reduction in light to plant life would result due to geoengineering. then geoengineering has many adverse effects. therefore (ArgScheme: modus ponens) Geoengineering has many adverse effects., New technology is not easy to implement. counter If geoengineering means less solar power, and if there is an issue of control and decision-making with regard to geoengineering systems, and if geoengineering schemes would violate treaties, and if infrastructure will be affected greatly and will be costly to restructure, then geoengineering means chaos., Reduction in light to plant life would result due to geoengineering. therefore (ArgScheme: modus ponens) Geoengineering has many adverse effects., Tempering one isolated region can have an effect on other regions. therefore (ArgScheme: modus ponens) Geoengineering has many adverse effects., Geoengineering schemes would violate treaties. therefore (ArgScheme: modus ponens) Geoengineering means chaos., Geoengineering causes an increase in ozone depletion. therefore (ArgScheme: modus ponens) Geoengineering has many adverse effects., If geoengineering means less solar power, and if there is an issue of control and decision-making with regard to geoengineering systems, and if geoengineering schemes would violate treaties, and if infrastructure will be affected greatly and will be costly to restructure, then geoengineering means chaos. therefore (ArgScheme: modus ponens) Geoengineering means chaos., Infrastructure will be affected greatly and will be costly to restructure. therefore (ArgScheme: modus ponens) Geoengineering means chaos., Psychological effects on humanity caused by the sky turning white and red sunsets. support If tempering one isolated region can have an effect on other regions, and if geoengineering causes an increase in ozone depletion, and if reduction in light to plant life would result due to geoengineering. then geoengineering has many adverse effects., There is an issue of control and decision-making with regard to geoengineering systems. therefore (ArgScheme: modus ponens) Geoengineering means chaos., Volcanic eruptions in Iceland causes draught in places such as Japan, India, and Africa. evidence Tempering one isolated region can have an effect on other regions.