WARNING:
JavaScript is turned OFF. None of the links on this concept map will
work until it is reactivated.
If you need help turning JavaScript On, click here.
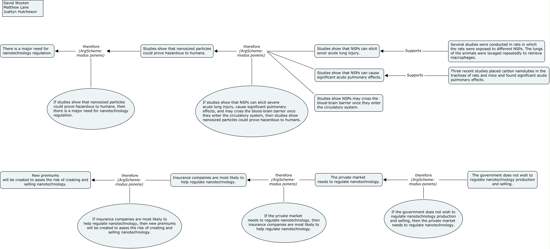
This Concept Map, created with IHMC CmapTools, has information related to: 8.G, Studies show that nanosized particles could prove hazardous to humans. therefore (ArgScheme: modus ponens) There is a major need for nanotechnology regulation., Studies show that NSPs can cause significant acute pulmonary effects. therefore (ArgScheme: modus ponens) Studies show that nanosized particles could prove hazardous to humans., If studies show that nanosized particles could prove hazardous to humans, then there is a major need for nanotechnology regulation. therefore (ArgScheme: modus ponens) There is a major need for nanotechnology regulation., Studies show that NSPs can elicit sever acute lung injury. therefore (ArgScheme: modus ponens) Studies show that nanosized particles could prove hazardous to humans., If the private market needs to regulate nanotechnology, then insurance companies are most likely to help regulate nanotechnology. therefore (ArgScheme: modus ponens) Insurance companies are most likely to help regulate nanotechnology., The private market needs to regulate nanotechnology. therefore (ArgScheme: modus ponens) Insurance companies are most likely to help regulate nanotechnology., If the government does not wish to regulate nanotechnology production and selling, then the private market needs to regulate nanotechnology. therefore (ArgScheme: modus ponens) The private market needs to regulate nanotechnology., If studies show that NSPs can elicit severe acute lung injury, cause significant pulmonary effects, and may cross the blood-brain barrier once they enter the circulatory system, then studies show nanosized particles could prove hazardous to humans. therefore (ArgScheme: modus ponens) Studies show that nanosized particles could prove hazardous to humans., Insurance companies are most likely to help regulate nanotechnology. therefore (ArgScheme: modus ponens) New premiums will be created to asses the risk of creating and selling nanotechnology., Several studies were conducted in rats in which the rats were exposed to different NSPs. The lungs of the animals were lavaged repeatedly to retrieve macrophages. Supports Studies show that NSPs can elicit sever acute lung injury., Three recent studies placed carbon nanotubes in the tracheas of rats and mice and found significant acute pulmonary effects. Supports Studies show that NSPs can cause significant acute pulmonary effects., Studies show NSPs may cross the blood-brain barrier once they enter the circulatory system. therefore (ArgScheme: modus ponens) Studies show that nanosized particles could prove hazardous to humans., The government does not wish to regulate nanotechnology production and selling. therefore (ArgScheme: modus ponens) The private market needs to regulate nanotechnology., If insurance companies are most likely to help regulate nanotechnology, then new premiums will be created to asses the risk of creating and selling nanotechnology. therefore (ArgScheme: modus ponens) New premiums will be created to asses the risk of creating and selling nanotechnology.