WARNING:
JavaScript is turned OFF. None of the links on this concept map will
work until it is reactivated.
If you need help turning JavaScript On, click here.
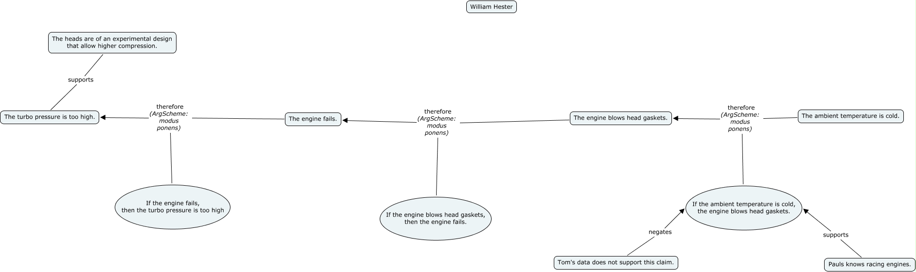
This Concept Map, created with IHMC CmapTools, has information related to: 8_1_b_Hester, Pauls knows racing engines. supports If the ambient temperature is cold, the engine blows head gaskets., If the engine blows head gaskets, then the engine fails. therefore (ArgScheme: modus ponens) The engine fails., The ambient temperature is cold. therefore (ArgScheme: modus ponens) The engine blows head gaskets., If the engine fails, then the turbo pressure is too high therefore (ArgScheme: modus ponens) The turbo pressure is too high., The engine fails. therefore (ArgScheme: modus ponens) The turbo pressure is too high., The heads are of an experimental design that allow higher compression. supports The turbo pressure is too high., If the ambient temperature is cold, the engine blows head gaskets. therefore (ArgScheme: modus ponens) The engine blows head gaskets., The engine blows head gaskets. therefore (ArgScheme: modus ponens) The engine fails., Tom's data does not support this claim. negates If the ambient temperature is cold, the engine blows head gaskets.