WARNING:
JavaScript is turned OFF. None of the links on this concept map will
work until it is reactivated.
If you need help turning JavaScript On, click here.
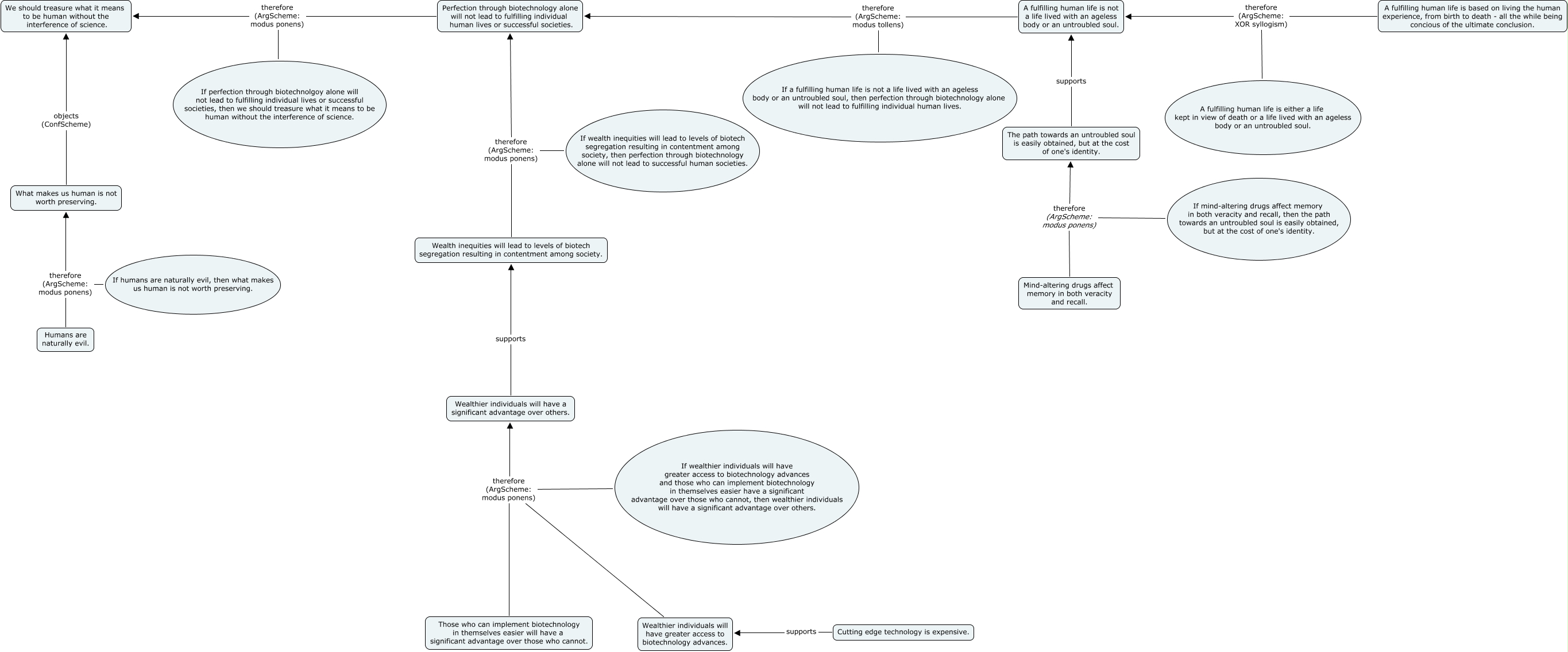
This Concept Map, created with IHMC CmapTools, has information related to: Biotech Homwork 1 Malone, If mind-altering drugs affect memory in both veracity and recall, then the path towards an untroubled soul is easily obtained, but at the cost of one's identity. therefore (ArgScheme: modus ponens) The path towards an untroubled soul is easily obtained, but at the cost of one's identity., Wealthier individuals will have greater access to biotechnology advances. therefore (ArgScheme: modus ponens) Wealthier individuals will have a significant advantage over others., Wealth inequities will lead to levels of biotech segregation resulting in contentment among society. therefore (ArgScheme: modus ponens) Perfection through biotechnology alone will not lead to fulfilling individual human lives or successful societies., Cutting edge technology is expensive. supports Wealthier individuals will have greater access to biotechnology advances., Those who can implement biotechnology in themselves easier will have a significant advantage over those who cannot. therefore (ArgScheme: modus ponens) Wealthier individuals will have a significant advantage over others., A fulfilling human life is either a life kept in view of death or a life lived with an ageless body or an untroubled soul. therefore (ArgScheme: XOR syllogism) A fulfilling human life is not a life lived with an ageless body or an untroubled soul., If perfection through biotechnolgoy alone will not lead to fulfilling individual lives or successful societies, then we should treasure what it means to be human without the interference of science. therefore (ArgScheme: modus ponens) We should treasure what it means to be human without the interference of science., If wealthier individuals will have greater access to biotechnology advances and those who can implement biotechnology in themselves easier have a significant advantage over those who cannot, then wealthier individuals will have a significant advantage over others. therefore (ArgScheme: modus ponens) Wealthier individuals will have a significant advantage over others., A fulfilling human life is based on living the human experience, from birth to death - all the while being concious of the ultimate conclusion. therefore (ArgScheme: XOR syllogism) A fulfilling human life is not a life lived with an ageless body or an untroubled soul., If humans are naturally evil, then what makes us human is not worth preserving. therefore (ArgScheme: modus ponens) What makes us human is not worth preserving., The path towards an untroubled soul is easily obtained, but at the cost of one's identity. supports A fulfilling human life is not a life lived with an ageless body or an untroubled soul., Wealthier individuals will have a significant advantage over others. supports Wealth inequities will lead to levels of biotech segregation resulting in contentment among society., Humans are naturally evil. therefore (ArgScheme: modus ponens) What makes us human is not worth preserving., If a fulfilling human life is not a life lived with an ageless body or an untroubled soul, then perfection through biotechnology alone will not lead to fulfilling individual human lives. therefore (ArgScheme: modus tollens) Perfection through biotechnology alone will not lead to fulfilling individual human lives or successful societies., Mind-altering drugs affect memory in both veracity and recall. therefore (ArgScheme: modus ponens) The path towards an untroubled soul is easily obtained, but at the cost of one's identity., A fulfilling human life is not a life lived with an ageless body or an untroubled soul. therefore (ArgScheme: modus tollens) Perfection through biotechnology alone will not lead to fulfilling individual human lives or successful societies., If wealth inequities will lead to levels of biotech segregation resulting in contentment among society, then perfection through biotechnology alone will not lead to successful human societies. therefore (ArgScheme: modus ponens) Perfection through biotechnology alone will not lead to fulfilling individual human lives or successful societies., Perfection through biotechnology alone will not lead to fulfilling individual human lives or successful societies. therefore (ArgScheme: modus ponens) We should treasure what it means to be human without the interference of science., What makes us human is not worth preserving. objects (ConfScheme) We should treasure what it means to be human without the interference of science.