WARNING:
JavaScript is turned OFF. None of the links on this concept map will
work until it is reactivated.
If you need help turning JavaScript On, click here.
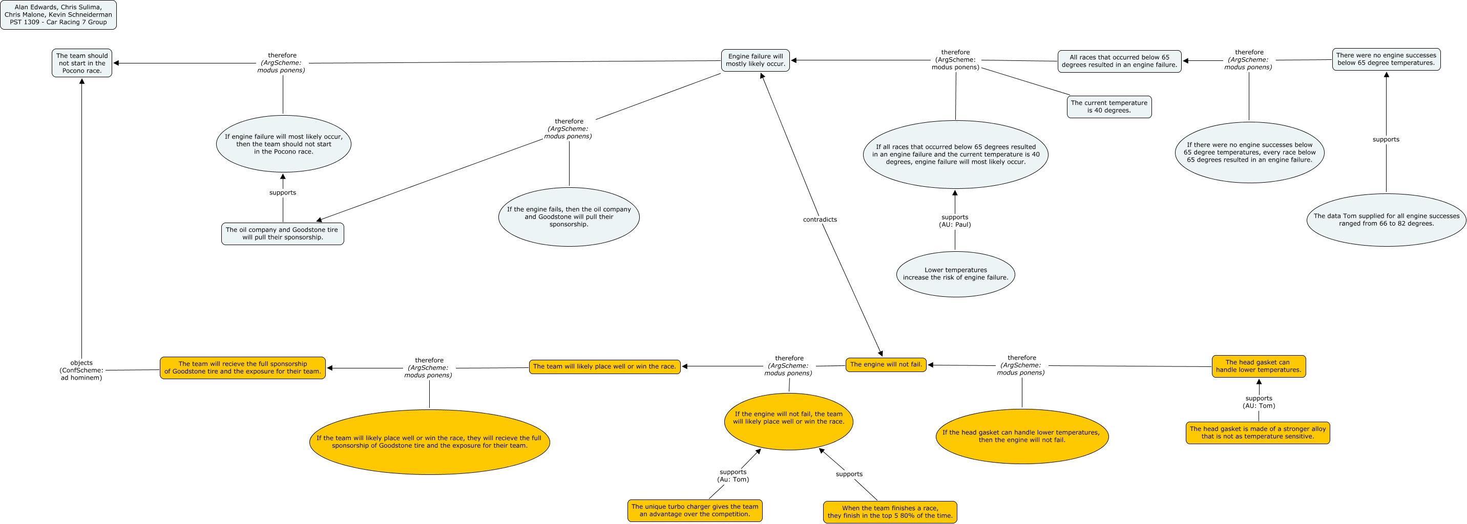
This Concept Map, created with IHMC CmapTools, has information related to: Car Racing 7 Group Work (6.11.09), If engine failure will most likely occur, then the team should not start in the Pocono race. therefore (ArgScheme: modus ponens) The team should not start in the Pocono race., All races that occurred below 65 degrees resulted in an engine failure. therefore (ArgScheme: modus ponens) Engine failure will mostly likely occur., The team will recieve the full sponsorship of Goodstone tire and the exposure for their team. objects (ConfScheme: ad hominem) The team should not start in the Pocono race., There were no engine successes below 65 degree temperatures. therefore (ArgScheme: modus ponens) All races that occurred below 65 degrees resulted in an engine failure., All races that occurred below 65 degrees resulted in an engine failure. therefore (ArgScheme: modus ponens) The current temperature is 40 degrees., The unique turbo charger gives the team an advantage over the competition. supports (Au: Tom) If the engine will not fail, the team will likely place well or win the race., If the engine will not fail, the team will likely place well or win the race. therefore (ArgScheme: modus ponens) The team will likely place well or win the race., When the team finishes a race, they finish in the top 5 80% of the time. supports If the engine will not fail, the team will likely place well or win the race., The team will likely place well or win the race. therefore (ArgScheme: modus ponens) The team will recieve the full sponsorship of Goodstone tire and the exposure for their team., Lower temperatures increase the risk of engine failure. supports (AU: Paul) If all races that occurred below 65 degrees resulted in an engine failure and the current temperature is 40 degrees, engine failure will most likely occur., If the team will likely place well or win the race, they will recieve the full sponsorship of Goodstone tire and the exposure for their team. therefore (ArgScheme: modus ponens) The team will recieve the full sponsorship of Goodstone tire and the exposure for their team., If the head gasket can handle lower temperatures, then the engine will not fail. therefore (ArgScheme: modus ponens) The engine will not fail., Engine failure will mostly likely occur. therefore (ArgScheme: modus ponens) The oil company and Goodstone tire will pull their sponsorship., If there were no engine successes below 65 degree temperatures, every race below 65 degrees resulted in an engine failure. therefore (ArgScheme: modus ponens) All races that occurred below 65 degrees resulted in an engine failure., The head gasket can handle lower temperatures. therefore (ArgScheme: modus ponens) The engine will not fail., All races that occurred below 65 degrees resulted in an engine failure. therefore (ArgScheme: modus ponens) If all races that occurred below 65 degrees resulted in an engine failure and the current temperature is 40 degrees, engine failure will most likely occur., The engine will not fail. therefore (ArgScheme: modus ponens) The team will likely place well or win the race., The oil company and Goodstone tire will pull their sponsorship. supports If engine failure will most likely occur, then the team should not start in the Pocono race., If the engine fails, then the oil company and Goodstone will pull their sponsorship. therefore (ArgScheme: modus ponens) The oil company and Goodstone tire will pull their sponsorship., Engine failure will mostly likely occur. therefore (ArgScheme: modus ponens) The team should not start in the Pocono race.