WARNING:
JavaScript is turned OFF. None of the links on this concept map will
work until it is reactivated.
If you need help turning JavaScript On, click here.
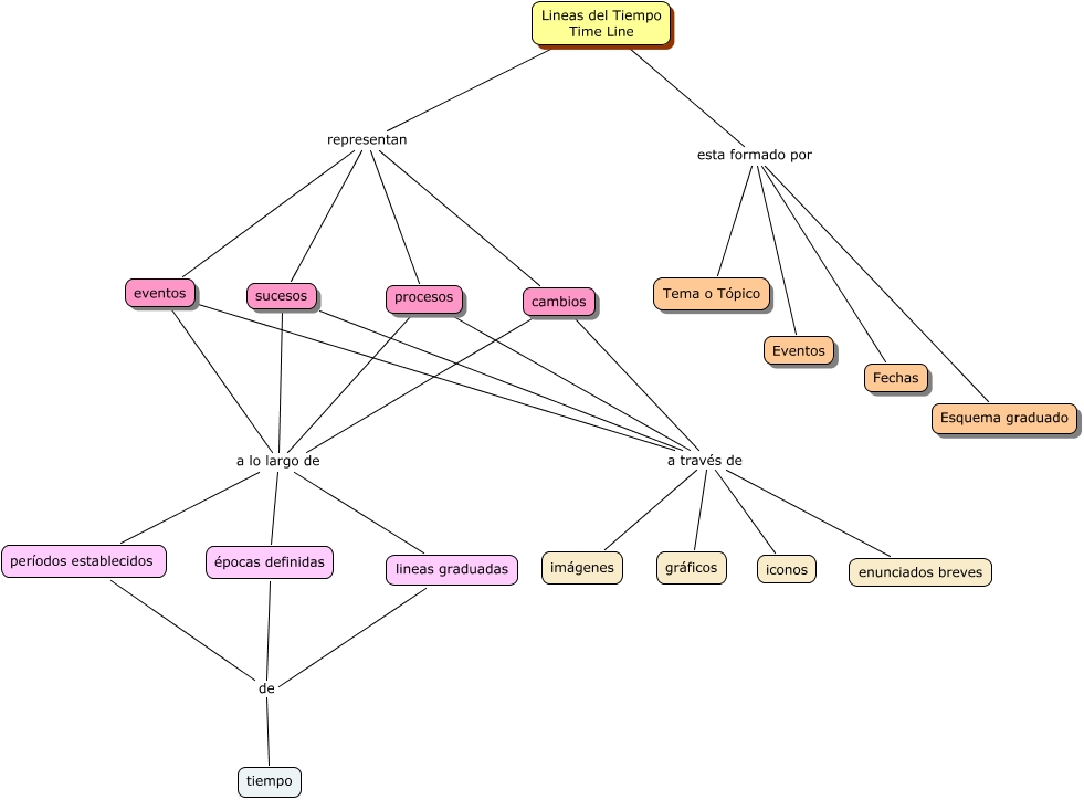
Este Cmap, tiene información relacionada con: Time_Lines, sucesos a través de enunciados breves, lineas graduadas de tiempo, procesos a lo largo de épocas definidas, procesos a lo largo de períodos establecidos, cambios a través de imágenes, períodos establecidos de tiempo, cambios a través de gráficos, Lineas del Tiempo Time Line esta formado por Fechas, procesos a través de imágenes, eventos a lo largo de lineas graduadas, procesos a través de gráficos, Lineas del Tiempo Time Line esta formado por Eventos, sucesos a lo largo de épocas definidas, eventos a través de iconos, sucesos a través de iconos, Lineas del Tiempo Time Line representan cambios, sucesos a través de imágenes, Lineas del Tiempo Time Line representan procesos, procesos a través de iconos, Lineas del Tiempo Time Line esta formado por Tema o Tópico