WARNING:
JavaScript is turned OFF. None of the links on this concept map will
work until it is reactivated.
If you need help turning JavaScript On, click here.
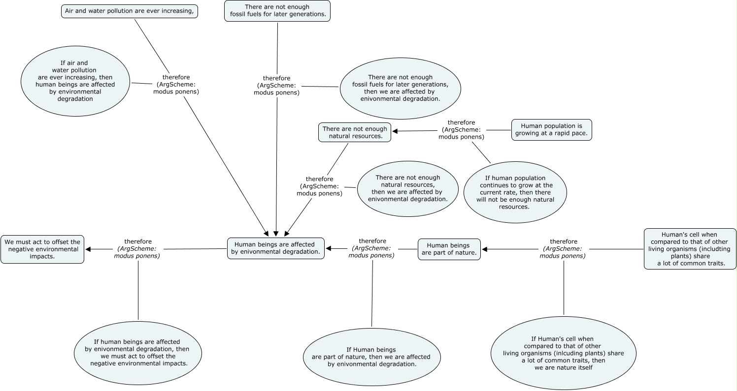
This Concept Map, created with IHMC CmapTools, has information related to: 4.I.b, There are not enough fossil fuels for later generations, then we are affected by enivonmental degradation. therefore (ArgScheme: modus ponens) Human beings are affected by enivonmental degradation., If Human beings are part of nature, then we are affected by enivonmental degradation. therefore (ArgScheme: modus ponens) Human beings are affected by enivonmental degradation., There are not enough fossil fuels for later generations. therefore (ArgScheme: modus ponens) Human beings are affected by enivonmental degradation., There are not enough natural resources. therefore (ArgScheme: modus ponens) Human beings are affected by enivonmental degradation., Human beings are affected by enivonmental degradation. therefore (ArgScheme: modus ponens) We must act to offset the negative environmental impacts., Air and water pollution are ever increasing, therefore (ArgScheme: modus ponens) Human beings are affected by enivonmental degradation., If Human's cell when compared to that of other living organisms (inlcuding plants) share a lot of common traits, then we are nature itself therefore (ArgScheme: modus ponens) Human beings are part of nature., Human beings are part of nature. therefore (ArgScheme: modus ponens) Human beings are affected by enivonmental degradation., If human population continues to grow at the current rate, then there will not be enough natural resources. therefore (ArgScheme: modus ponens) There are not enough natural resources., Human's cell when compared to that of other living organisms (includting plants) share a lot of common traits. therefore (ArgScheme: modus ponens) Human beings are part of nature., If air and water pollution are ever increasing, then human beings are affected by environmental degradation therefore (ArgScheme: modus ponens) Human beings are affected by enivonmental degradation., Human population is growing at a rapid pace. therefore (ArgScheme: modus ponens) There are not enough natural resources., If human beings are affected by enivonmental degradation, then we must act to offset the negative environmental impacts. therefore (ArgScheme: modus ponens) We must act to offset the negative environmental impacts., There are not enough natural resources, then we are affected by enivonmental degradation. therefore (ArgScheme: modus ponens) Human beings are affected by enivonmental degradation.