WARNING:
JavaScript is turned OFF. None of the links on this concept map will
work until it is reactivated.
If you need help turning JavaScript On, click here.
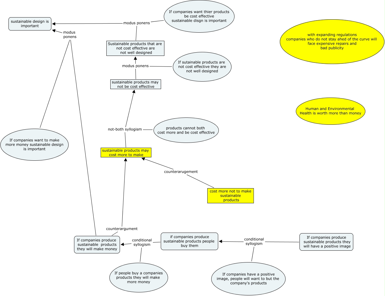
This Concept Map, created with IHMC CmapTools, has information related to: Corporations Sustainable Design, sustainable products may cost more to make not-both syllogism sustainable products may not be cost effective, if companies produce sustainable products people buy them conditional syllogism If companies produce sustainable products they will make money, If companies produce sustainable products they will have a positive image conditional syllogism if companies produce sustainable products people buy them, If sutainable products are not cost effective they are not well designed modus ponens Sustainable products that are not cost effective are not well designed, If companies produce sustainable products they will make money counterargument sustainable products may cost more to make, cost more not to make sustainable products counterarugement sustainable products may cost more to make, If people buy a companies products they will make more money conditional syllogism If companies produce sustainable products they will make money, If companies produce sustainable products they will make money modus ponens sustainable design is important, products cannot both cost more and be cost effective not-both syllogism sustainable products may not be cost effective, If companies have a positive image, people will want to but the company's products conditional syllogism if companies produce sustainable products people buy them, If companies want to make more money sustainable design is important modus ponens sustainable design is important, If companies want thier products be cost effective sustainable disgn is important modus ponens sustainable design is important, sustainable products may not be cost effective modus ponens Sustainable products that are not cost effective are not well designed, Sustainable products that are not cost effective are not well designed modus ponens sustainable design is important