WARNING:
JavaScript is turned OFF. None of the links on this concept map will
work until it is reactivated.
If you need help turning JavaScript On, click here.
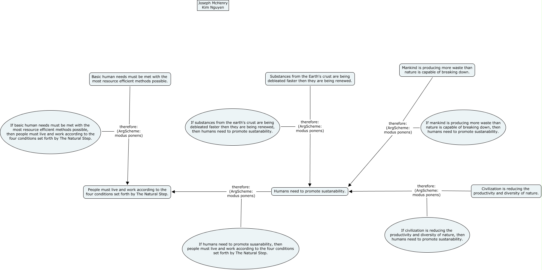
This Concept Map, created with IHMC CmapTools, has information related to: Group Project 1 Rev1 McHenry Nguyen, If mankind is producing more waste than nature is capable of breaking down, then humans need to promote sustanability. therefore: (ArgScheme: modus ponens) Humans need to promote sustanability., Civilization is reducing the productivity and diversity of nature. therefore: (ArgScheme: modus ponens) Humans need to promote sustanability., If substances from the earth's crust are being debleated faster then they are being renewed, then humans need to promote sustanability. therefore: (ArgScheme: modus ponens) Humans need to promote sustanability., If humans need to promote susanability, then people must live and work according to the four conditions set forth by The Natural Step. therefore: (ArgScheme: modus ponens) People must live and work according to the four conditions set forth by The Natural Step., Basic human needs must be met with the most resource efficient methods possible. therefore: (ArgScheme: modus ponens) People must live and work according to the four conditions set forth by The Natural Step., Humans need to promote sustanability. therefore: (ArgScheme: modus ponens) People must live and work according to the four conditions set forth by The Natural Step., If civilization is reducing the productivity and diversity of nature, then humans need to promote sustanability. therefore: (ArgScheme: modus ponens) Humans need to promote sustanability., Substances from the Earth's crust are being debleated faster then they are being renewed. therefore: (ArgScheme: modus ponens) Humans need to promote sustanability., Mankind is producing more waste than nature is capable of breaking down. therefore: (ArgScheme: modus ponens) Humans need to promote sustanability., If basic human needs must be met with the most resource efficient methods possible, then people must live and work according to the four conditions set forth by The Natural Step. therefore: (ArgScheme: modus ponens) People must live and work according to the four conditions set forth by The Natural Step.