WARNING:
JavaScript is turned OFF. None of the links on this concept map will
work until it is reactivated.
If you need help turning JavaScript On, click here.
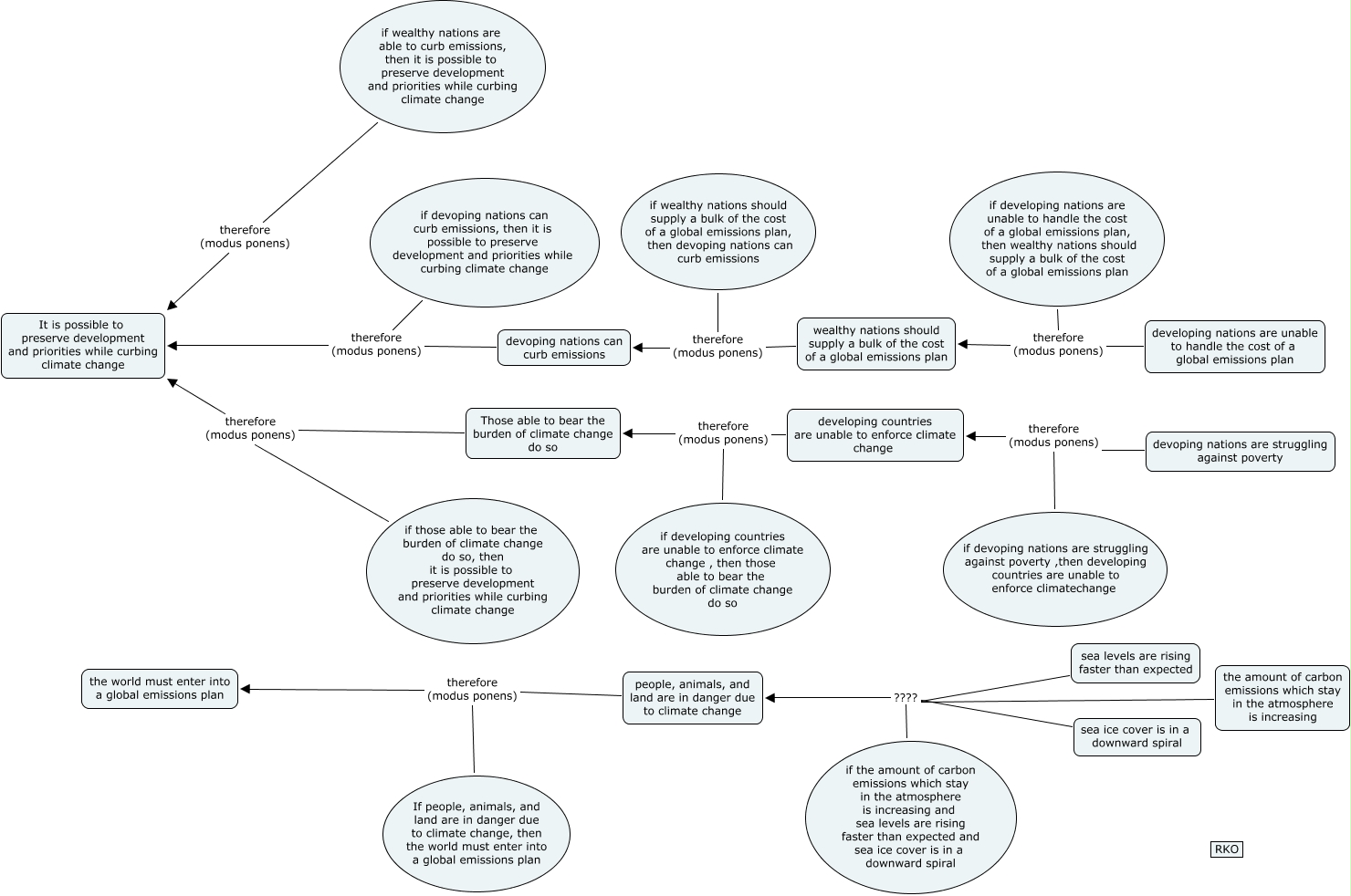
This Concept Map, created with IHMC CmapTools, has information related to: raymond, devoping nations can curb emissions therefore (modus ponens) It is possible to preserve development and priorities while curbing climate change, devoping nations are struggling against poverty therefore (modus ponens) developing countries are unable to enforce climate change, if the amount of carbon emissions which stay in the atmosphere is increasing and sea levels are rising faster than expected and sea ice cover is in a downward spiral ???? people, animals, and land are in danger due to climate change, the amount of carbon emissions which stay in the atmosphere is increasing ???? people, animals, and land are in danger due to climate change, if devoping nations are struggling against poverty ,then developing countries are unable to enforce climatechange therefore (modus ponens) developing countries are unable to enforce climate change, people, animals, and land are in danger due to climate change therefore (modus ponens) the world must enter into a global emissions plan, if developing nations are unable to handle the cost of a global emissions plan, then wealthy nations should supply a bulk of the cost of a global emissions plan therefore (modus ponens) wealthy nations should supply a bulk of the cost of a global emissions plan, if those able to bear the burden of climate change do so, then it is possible to preserve development and priorities while curbing climate change therefore (modus ponens) It is possible to preserve development and priorities while curbing climate change, if wealthy nations should supply a bulk of the cost of a global emissions plan, then devoping nations can curb emissions therefore (modus ponens) devoping nations can curb emissions, if developing countries are unable to enforce climate change , then those able to bear the burden of climate change do so therefore (modus ponens) Those able to bear the burden of climate change do so, developing nations are unable to handle the cost of a global emissions plan therefore (modus ponens) wealthy nations should supply a bulk of the cost of a global emissions plan, sea levels are rising faster than expected ???? people, animals, and land are in danger due to climate change, developing countries are unable to enforce climate change therefore (modus ponens) Those able to bear the burden of climate change do so, wealthy nations should supply a bulk of the cost of a global emissions plan therefore (modus ponens) devoping nations can curb emissions, if devoping nations can curb emissions, then it is possible to preserve development and priorities while curbing climate change therefore (modus ponens) It is possible to preserve development and priorities while curbing climate change, Those able to bear the burden of climate change do so therefore (modus ponens) It is possible to preserve development and priorities while curbing climate change, if wealthy nations are able to curb emissions, then it is possible to preserve development and priorities while curbing climate change therefore (modus ponens) It is possible to preserve development and priorities while curbing climate change, sea ice cover is in a downward spiral ???? people, animals, and land are in danger due to climate change, If people, animals, and land are in danger due to climate change, then the world must enter into a global emissions plan therefore (modus ponens) the world must enter into a global emissions plan