WARNING:
JavaScript is turned OFF. None of the links on this concept map will
work until it is reactivated.
If you need help turning JavaScript On, click here.
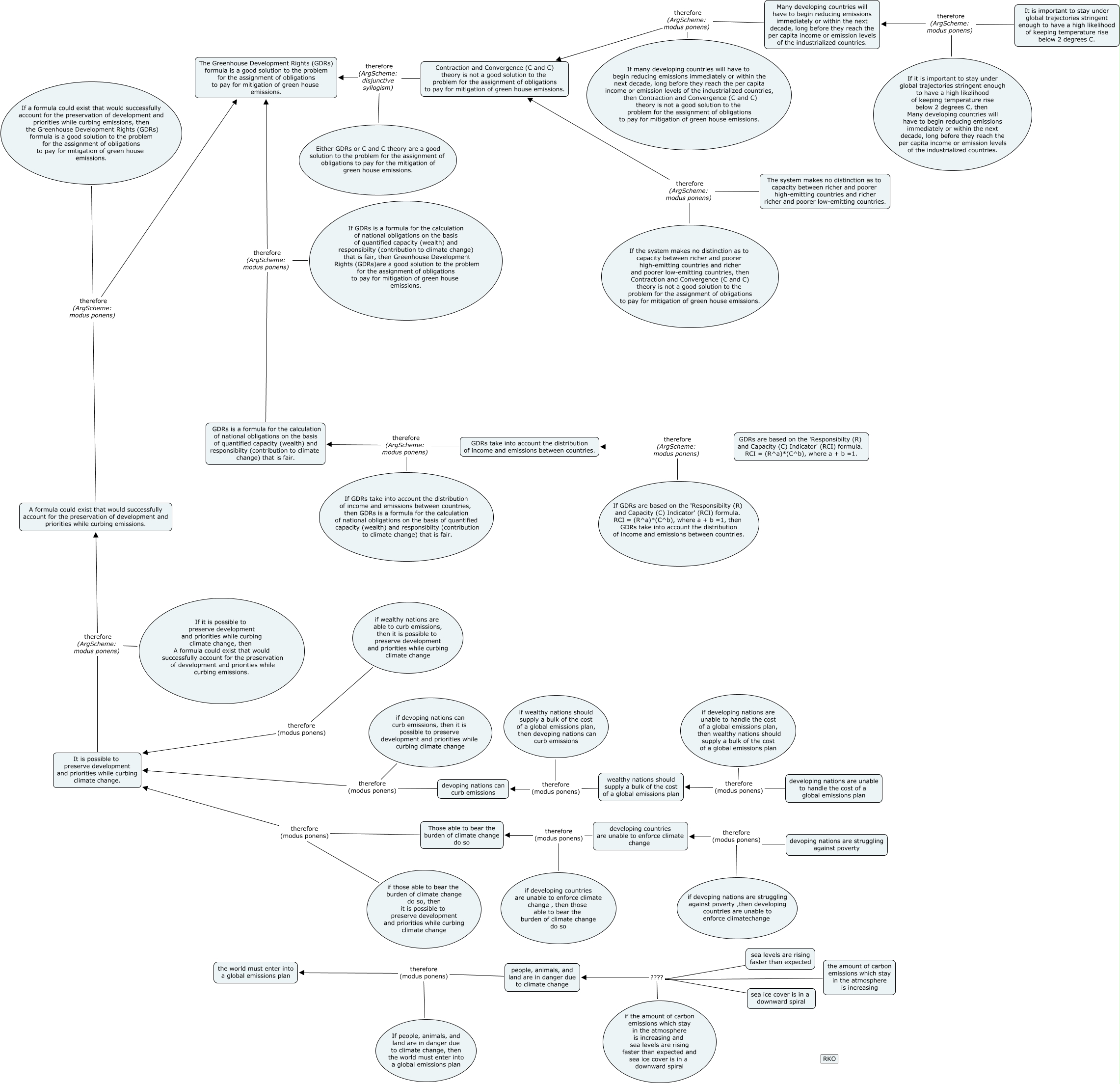
This Concept Map, created with IHMC CmapTools, has information related to: kmanning, if those able to bear the burden of climate change do so, then it is possible to preserve development and priorities while curbing climate change therefore (modus ponens) It is possible to preserve development and priorities while curbing climate change., If it is important to stay under global trajectories stringent enough to have a high likelihood of keeping temperature rise below 2 degrees C, then Many developing countries will have to begin reducing emissions immediately or within the next decade, long before they reach the per capita income or emission levels of the industrialized countries. therefore (ArgScheme: modus ponens) Many developing countries will have to begin reducing emissions immediately or within the next decade, long before they reach the per capita income or emission levels of the industrialized countries., If it is possible to preserve development and priorities while curbing climate change, then A formula could exist that would successfully account for the preservation of development and priorities while curbing emissions. therefore (ArgScheme: modus ponens) A formula could exist that would successfully account for the preservation of development and priorities while curbing emissions., Those able to bear the burden of climate change do so therefore (modus ponens) It is possible to preserve development and priorities while curbing climate change., if the amount of carbon emissions which stay in the atmosphere is increasing and sea levels are rising faster than expected and sea ice cover is in a downward spiral ???? people, animals, and land are in danger due to climate change, if devoping nations can curb emissions, then it is possible to preserve development and priorities while curbing climate change therefore (modus ponens) It is possible to preserve development and priorities while curbing climate change., Either GDRs or C and C theory are a good solution to the problem for the assignment of obligations to pay for the mitigation of green house emissions. therefore (ArgScheme: disjunctive syllogism) The Greenhouse Development Rights (GDRs) formula is a good solution to the problem for the assignment of obligations to pay for mitigation of green house emissions., It is possible to preserve development and priorities while curbing climate change. therefore (ArgScheme: modus ponens) A formula could exist that would successfully account for the preservation of development and priorities while curbing emissions., Many developing countries will have to begin reducing emissions immediately or within the next decade, long before they reach the per capita income or emission levels of the industrialized countries. therefore (ArgScheme: modus ponens) Contraction and Convergence (C and C) theory is not a good solution to the problem for the assignment of obligations to pay for mitigation of green house emissions., If GDRs take into account the distribution of income and emissions between countries, then GDRs is a formula for the calculation of national obligations on the basis of quantified capacity (wealth) and responsibilty (contribution to climate change) that is fair. therefore (ArgScheme: modus ponens) GDRs is a formula for the calculation of national obligations on the basis of quantified capacity (wealth) and responsibilty (contribution to climate change) that is fair., if developing nations are unable to handle the cost of a global emissions plan, then wealthy nations should supply a bulk of the cost of a global emissions plan therefore (modus ponens) wealthy nations should supply a bulk of the cost of a global emissions plan, The system makes no distinction as to capacity between richer and poorer high-emitting countries and richer richer and poorer low-emitting countries. therefore (ArgScheme: modus ponens) Contraction and Convergence (C and C) theory is not a good solution to the problem for the assignment of obligations to pay for mitigation of green house emissions., Contraction and Convergence (C and C) theory is not a good solution to the problem for the assignment of obligations to pay for mitigation of green house emissions. therefore (ArgScheme: disjunctive syllogism) The Greenhouse Development Rights (GDRs) formula is a good solution to the problem for the assignment of obligations to pay for mitigation of green house emissions., developing nations are unable to handle the cost of a global emissions plan therefore (modus ponens) wealthy nations should supply a bulk of the cost of a global emissions plan, It is important to stay under global trajectories stringent enough to have a high likelihood of keeping temperature rise below 2 degrees C. therefore (ArgScheme: modus ponens) Many developing countries will have to begin reducing emissions immediately or within the next decade, long before they reach the per capita income or emission levels of the industrialized countries., If many developing countries will have to begin reducing emissions immediately or within the next decade, long before they reach the per capita income or emission levels of the industrialized countries, then Contraction and Convergence (C and C) theory is not a good solution to the problem for the assignment of obligations to pay for mitigation of green house emissions. therefore (ArgScheme: modus ponens) Contraction and Convergence (C and C) theory is not a good solution to the problem for the assignment of obligations to pay for mitigation of green house emissions., sea ice cover is in a downward spiral ???? people, animals, and land are in danger due to climate change, the amount of carbon emissions which stay in the atmosphere is increasing ???? people, animals, and land are in danger due to climate change, wealthy nations should supply a bulk of the cost of a global emissions plan therefore (modus ponens) devoping nations can curb emissions, GDRs are based on the 'Responsibilty (R) and Capacity (C) Indicator' (RCI) formula. RCI = (R^a)*(C^b), where a + b =1. therefore (ArgScheme: modus ponens) GDRs take into account the distribution of income and emissions between countries.