WARNING:
JavaScript is turned OFF. None of the links on this concept map will
work until it is reactivated.
If you need help turning JavaScript On, click here.
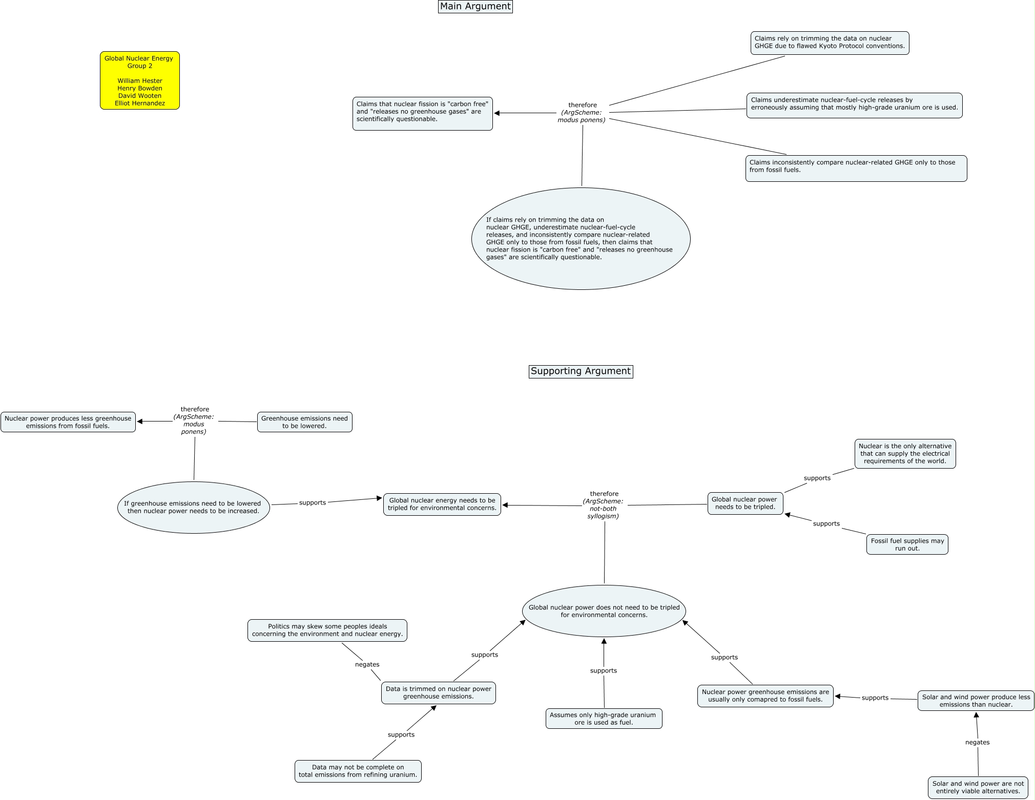
This Concept Map, created with IHMC CmapTools, has information related to: 4_G_Nuke_2, Nuclear is the only alternative that can supply the electrical requirements of the world. supports Global nuclear power needs to be tripled., Claims inconsistently compare nuclear-related GHGE only to those from fossil fuels. therefore (ArgScheme: modus ponens) Claims that nuclear fission is "carbon free" and "releases no greenhouse gases" are scientifically questionable., If greenhouse emissions need to be lowered then nuclear power needs to be increased. supports Global nuclear energy needs to be tripled for environmental concerns., Greenhouse emissions need to be lowered. therefore (ArgScheme: modus ponens) Nuclear power produces less greenhouse emissions from fossil fuels., If claims rely on trimming the data on nuclear GHGE, underestimate nuclear-fuel-cycle releases, and inconsistently compare nuclear-related GHGE only to those from fossil fuels, then claims that nuclear fission is "carbon free" and "releases no greenhouse gases" are scientifically questionable. therefore (ArgScheme: modus ponens) Claims that nuclear fission is "carbon free" and "releases no greenhouse gases" are scientifically questionable., Nuclear power greenhouse emissions are usually only comapred to fossil fuels. supports Global nuclear power does not need to be tripled for environmental concerns., Data may not be complete on total emissions from refining uranium. supports Data is trimmed on nuclear power greenhouse emissions., If greenhouse emissions need to be lowered then nuclear power needs to be increased. therefore (ArgScheme: modus ponens) Nuclear power produces less greenhouse emissions from fossil fuels., Assumes only high-grade uranium ore is used as fuel. supports Global nuclear power does not need to be tripled for environmental concerns., Politics may skew some peoples ideals concerning the environment and nuclear energy. negates Data is trimmed on nuclear power greenhouse emissions., Fossil fuel supplies may run out. supports Global nuclear power needs to be tripled., Global nuclear power needs to be tripled. therefore (ArgScheme: not-both syllogism) Global nuclear energy needs to be tripled for environmental concerns., Solar and wind power are not entirely viable alternatives. negates Solar and wind power produce less emissions than nuclear., Data is trimmed on nuclear power greenhouse emissions. supports Global nuclear power does not need to be tripled for environmental concerns., Global nuclear power does not need to be tripled for environmental concerns. therefore (ArgScheme: not-both syllogism) Global nuclear energy needs to be tripled for environmental concerns., Claims rely on trimming the data on nuclear GHGE due to flawed Kyoto Protocol conventions. therefore (ArgScheme: modus ponens) Claims that nuclear fission is "carbon free" and "releases no greenhouse gases" are scientifically questionable., Claims underestimate nuclear-fuel-cycle releases by erroneously assuming that mostly high-grade uranium ore is used. therefore (ArgScheme: modus ponens) Claims that nuclear fission is "carbon free" and "releases no greenhouse gases" are scientifically questionable., Solar and wind power produce less emissions than nuclear. supports Nuclear power greenhouse emissions are usually only comapred to fossil fuels.