WARNING:
JavaScript is turned OFF. None of the links on this concept map will
work until it is reactivated.
If you need help turning JavaScript On, click here.
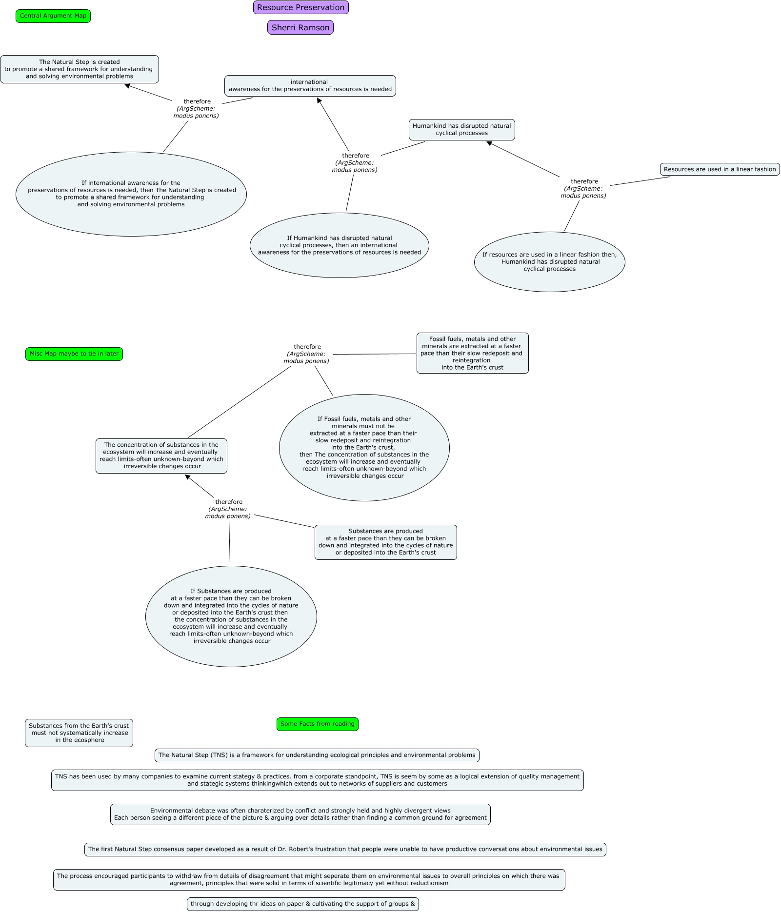
This Concept Map, created with IHMC CmapTools, has information related to: Resource Preservation, If Fossil fuels, metals and other minerals must not be extracted at a faster pace than their slow redeposit and reintegration into the Earth's crust, then The concentration of substances in the ecosystem will increase and eventually reach limits-often unknown-beyond which irreversible changes occur therefore (ArgScheme: modus ponens) The concentration of substances in the ecosystem will increase and eventually reach limits-often unknown-beyond which irreversible changes occur, If Substances are produced at a faster pace than they can be broken down and integrated into the cycles of nature or deposited into the Earth's crust then the concentration of substances in the ecosystem will increase and eventually reach limits-often unknown-beyond which irreversible changes occur therefore (ArgScheme: modus ponens) The concentration of substances in the ecosystem will increase and eventually reach limits-often unknown-beyond which irreversible changes occur, Resources are used in a linear fashion therefore (ArgScheme: modus ponens) Humankind has disrupted natural cyclical processes, international awareness for the preservations of resources is needed therefore (ArgScheme: modus ponens) The Natural Step is created to promote a shared framework for understanding and solving environmental problems, Fossil fuels, metals and other minerals are extracted at a faster pace than their slow redeposit and reintegration into the Earth's crust therefore (ArgScheme: modus ponens) The concentration of substances in the ecosystem will increase and eventually reach limits-often unknown-beyond which irreversible changes occur, If international awareness for the preservations of resources is needed, then The Natural Step is created to promote a shared framework for understanding and solving environmental problems therefore (ArgScheme: modus ponens) The Natural Step is created to promote a shared framework for understanding and solving environmental problems, Humankind has disrupted natural cyclical processes therefore (ArgScheme: modus ponens) international awareness for the preservations of resources is needed, If resources are used in a linear fashion then, Humankind has disrupted natural cyclical processes therefore (ArgScheme: modus ponens) Humankind has disrupted natural cyclical processes, If Humankind has disrupted natural cyclical processes, then an international awareness for the preservations of resources is needed therefore (ArgScheme: modus ponens) international awareness for the preservations of resources is needed, Substances are produced at a faster pace than they can be broken down and integrated into the cycles of nature or deposited into the Earth's crust therefore (ArgScheme: modus ponens) The concentration of substances in the ecosystem will increase and eventually reach limits-often unknown-beyond which irreversible changes occur