WARNING:
JavaScript is turned OFF. None of the links on this concept map will
work until it is reactivated.
If you need help turning JavaScript On, click here.
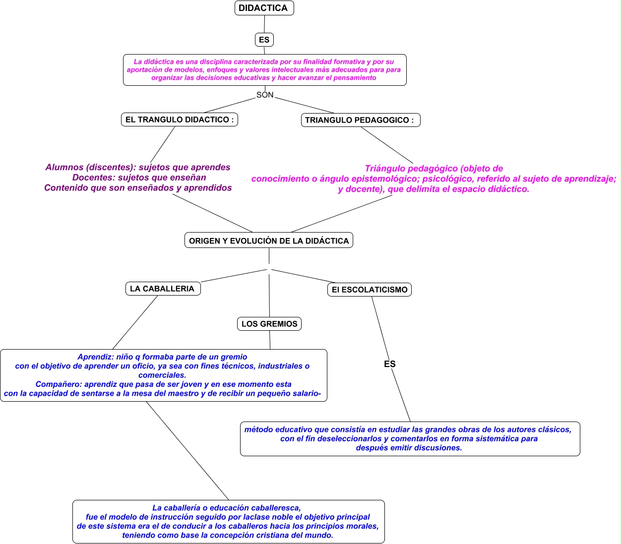
Este Cmap, tiene información relacionada con: ENTREVISTA, LOS GREMIOS LA CABALLERIA, LA CABALLERIA ES La caballería o educación caballeresca, fue el modelo de instrucción seguido por laclase noble el objetivo principal de este sistema era el de conducir a los caballeros hacia los principios morales, teniendo como base la concepción cristiana del mundo., LOS GREMIOS SON Aprendiz: niño q formaba parte de un gremio con el objetivo de aprender un oficio, ya sea con fines técnicos, industriales o comerciales. Compañero: aprendiz que pasa de ser joven y en ese momento esta con la capacidad de sentarse a la mesa del maestro y de recibir un pequeño salario-, La didáctica es una disciplina caracterizada por su finalidad formativa y por su aportación de modelos, enfoques y valores intelectuales más adecuados para para organizar las decisiones educativas y hacer avanzar el pensamiento SON TRIANGULO PEDAGOGICO :, EL TRANGULO DIDACTICO : Alumnos (discentes): sujetos que aprendes Docentes: sujetos que enseñan Contenido que son enseñados y aprendidos ORIGEN Y EVOLUCIÓN DE LA DIDÁCTICA, La didáctica es una disciplina caracterizada por su finalidad formativa y por su aportación de modelos, enfoques y valores intelectuales más adecuados para para organizar las decisiones educativas y hacer avanzar el pensamiento ???? DIDACTICA, La didáctica es una disciplina caracterizada por su finalidad formativa y por su aportación de modelos, enfoques y valores intelectuales más adecuados para para organizar las decisiones educativas y hacer avanzar el pensamiento ???? ES, El ESCOLATICISMO LA CABALLERIA, La didáctica es una disciplina caracterizada por su finalidad formativa y por su aportación de modelos, enfoques y valores intelectuales más adecuados para para organizar las decisiones educativas y hacer avanzar el pensamiento SON EL TRANGULO DIDACTICO :, ORIGEN Y EVOLUCIÓN DE LA DIDÁCTICA LA CABALLERIA, El ESCOLATICISMO ES método educativo que consistía en estudiar las grandes obras de los autores clásicos, con el fin deseleccionarlos y comentarlos en forma sistemática para después emitir discusiones., ORIGEN Y EVOLUCIÓN DE LA DIDÁCTICA Triángulo pedagógico (objeto de conocimiento o ángulo epistemológico; psicológico, referido al sujeto de aprendizaje; y docente), que delimita el espacio didáctico. TRIANGULO PEDAGOGICO :