WARNING:
JavaScript is turned OFF. None of the links on this concept map will
work until it is reactivated.
If you need help turning JavaScript On, click here.
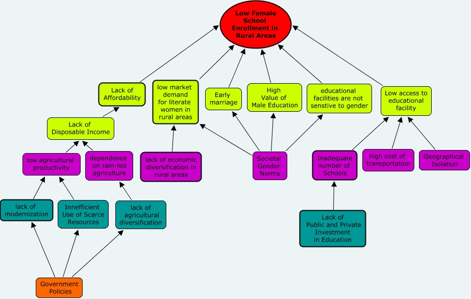
This Concept Map, created with IHMC CmapTools, has information related to: Marocco_SS, dependence on rain-fed agriculture Lack of Disposable Income, lack of economic diversification in rural areas low market demand for literate women in rural areas, Lack of Disposable Income Lack of Affordability, lack of modernization low agricultural productivity, Societal Gender Norms educational facilities are not senstive to gender, Innefficient Use of Scarce Resources low agricultural productivity, Early marriage Low Female School Enrollment in Rural Areas, low market demand for literate women in rural areas Low Female School Enrollment in Rural Areas, low agricultural productivity Lack of Disposable Income, High Value of Male Education Low Female School Enrollment in Rural Areas, Government Policies lack of agricultural diversification, Lack of Public and Private Investment in Education Inadequate number of Schools, Societal Gender Norms low market demand for literate women in rural areas, Societal Gender Norms High Value of Male Education, Inadequate number of Schools Low access to educational facility, Low access to educational facility Low Female School Enrollment in Rural Areas, high cost of transportation Low access to educational facility, educational facilities are not senstive to gender Low Female School Enrollment in Rural Areas, Government Policies Innefficient Use of Scarce Resources, lack of agricultural diversification dependence on rain-fed agriculture