WARNING:
JavaScript is turned OFF. None of the links on this concept map will
work until it is reactivated.
If you need help turning JavaScript On, click here.
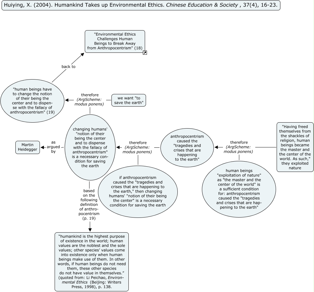
This Concept Map, created with IHMC CmapTools, has information related to: Huiying-anthropocentrism, "human beings have to change the notion of their being the center and to dispen- se with the fallacy of anthropocentrism" (19) back to "Environmental Ethics Challenges Human Beings to Break Away from Anthropocentrism" (18), we want "to save the earth" therefore (ArgScheme: modus ponens) "human beings have to change the notion of their being the center and to dispen- se with the fallacy of anthropocentrism" (19), if anthropocentrism caused the "tragedies and crises that are happening to the earth," then changing humans' "notion of their being the center" is a necessary condition for saving the earth therefore (ArgScheme: modus ponens) changing humans' "notion of their being the center and to dispense with the fallacy of anthropocentrism" is a necessary con- dition for saving the earth, "Having freed themselves from the shackles of religion, human beings became the master and the center of the world. As such," they exploited nature therefore (ArgScheme: modus ponens) anthropocentrism caused the "tragedies and crises that are happening to the earth", anthropocentrism caused the "tragedies and crises that are happening to the earth" therefore (ArgScheme: modus ponens) changing humans' "notion of their being the center and to dispense with the fallacy of anthropocentrism" is a necessary con- dition for saving the earth, changing humans' "notion of their being the center and to dispense with the fallacy of anthropocentrism" is a necessary con- dition for saving the earth therefore (ArgScheme: modus ponens) "human beings have to change the notion of their being the center and to dispen- se with the fallacy of anthropocentrism" (19), changing humans' "notion of their being the center and to dispense with the fallacy of anthropocentrism" is a necessary con- dition for saving the earth as argued by Martin Heidegger, changing humans' "notion of their being the center and to dispense with the fallacy of anthropocentrism" is a necessary con- dition for saving the earth based on the following definition of anthro- pocentrism (p. 19) “humankind is the highest purpose of existence in the world; human values are the noblest and the sole values; other species’ values come into existence only when human beings make use of them. In other words, if human beings do not need them, these other species do not have value in themselves.” (quoted from: Li Peichao, Environ- mental Ethics (Beijing: Writers Press, 1998), p. 138., human beings "exploitation of nature" as "the master and the center of the world" is a sufficient condition for: anthropocentrism caused the "tragedies and crises that are hap- pening to the earth" therefore (ArgScheme: modus ponens) anthropocentrism caused the "tragedies and crises that are happening to the earth"