WARNING:
JavaScript is turned OFF. None of the links on this concept map will
work until it is reactivated.
If you need help turning JavaScript On, click here.
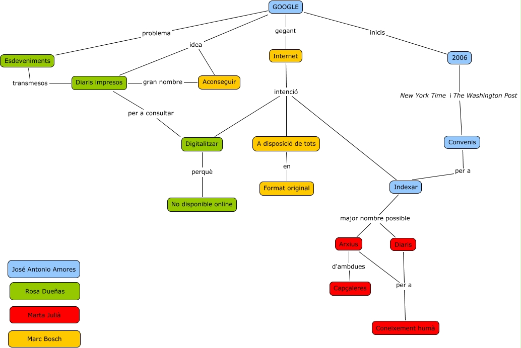
Este Cmap, tiene información relacionada con: UF2 Gestió_diaris Google, A disposició de tots en Format original, Arxius d'ambdues Capçaleres, Esdeveniments transmesos Diaris impresos, GOOGLE inicis 2006, Aconseguir gran nombre Diaris impresos, Indexar major nombre possible Diaris, Convenis per a Indexar, Diaris impresos per a consultar Digitalitzar, Diaris per a Coneixement humà, Internet intenció Indexar, Arxius per a Coneixement humà, GOOGLE idea Diaris impresos, Internet intenció A disposició de tots, Digitalitzar perquè No disponible online, GOOGLE problema Esdeveniments, Internet intenció Digitalitzar, 2006 New York Time i The Washington Post Convenis, Indexar major nombre possible Arxius, GOOGLE gegant Internet, GOOGLE idea Aconseguir