WARNING:
JavaScript is turned OFF. None of the links on this concept map will
work until it is reactivated.
If you need help turning JavaScript On, click here.
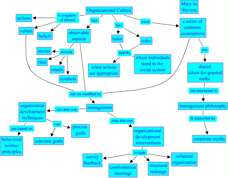
Den här kartan innehåller information om: Organizational Culture, observable aspects can be modified by management, roles specify where individuals stand in the social system, shared taken-for-granted truths are expressed in management philosophy, Organizational Culture has roles, organization development techniques has outcome goals, Organizational Culture has rules, organizational development interventions include collateral organization, management philosophy is supported by corporate myths, management may also use organizational development interventions, management can also use organization development techniques, organization development techniques has process goals, observable aspects include symbols, Organizational Culture is a system of shared values, roles specify when actions are appropriate, observable aspects include rituals, observable aspects include stories, Organizational Culture is a system of shared actions, rules specify when actions are appropriate, observable aspects include rites, Organizational Culture have a series of common assumptions