WARNING:
JavaScript is turned OFF. None of the links on this concept map will
work until it is reactivated.
If you need help turning JavaScript On, click here.
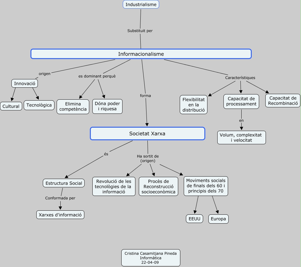
Este Cmap, tiene información relacionada con: Coneixement i Societat, Societat Xarxa Ha sortit de (origen) Revolució de les tecnològies de la informació, Societat Xarxa Ha sortit de (origen) Procès de Reconstrucció socioeconòmica, Capacitat de processament en Volum, complexitat i velocitat, Industrialisme Substituit per Informacionalisme, Informacionalisme es dominant perquè Elimina competència, Informacionalisme forma Societat Xarxa, Societat Xarxa és Estructura Social, Informacionalisme Característiques Capacitat de processament, Innovació ???? Tecnològica, Moviments socials de finals dels 60 i principis dels 70 ???? Europa, Societat Xarxa Ha sortit de (origen) Moviments socials de finals dels 60 i principis dels 70, Estructura Social Conformada per Xarxes d'informació, Innovació ???? Cultural, Moviments socials de finals dels 60 i principis dels 70 ???? EEUU, Informacionalisme origen Innovació, Informacionalisme es dominant perquè Dóna poder i riquesa, Informacionalisme Característiques Capacitat de Recombinació, Informacionalisme Característiques Flexibilitat en la distribució