WARNING:
JavaScript is turned OFF. None of the links on this concept map will
work until it is reactivated.
If you need help turning JavaScript On, click here.
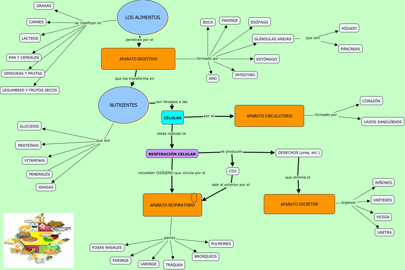
Este Cmap, tiene información relacionada con: ACT 3 PIRAMIDE, NUTRIENTES que son MINERALES, APARATO DIGESTIVO formado por INTESTINO, RESPIRACIÓN CELULAR necesitan OXÍGENO que circula por el APARATO RESPIRATORIO, APARATO CIRCULATORIO formado por CORAZÓN, NUTRIENTES que son VITAMINAS, NUTRIENTES que son GRASAS, APARATO DIGESTIVO formado por ANO, APARATO EXCRETOR órganos URÉTERES, APARATO RESPIRATORIO partes TRÁQUEA, APARATO DIGESTIVO formado por BOCA, APARATO DIGESTIVO formado por FARINGE, LOS ALIMENTOS se clasifican en GRASAS, CÉLULAS estas realizan la RESPIRACIÓN CELULAR, APARATO RESPIRATORIO partes FOSAS NASALES, NUTRIENTES que son GLÚCIDOS, NUTRIENTES que son PROTEÍNAS, APARATO CIRCULATORIO formado por VASOS SANGUÍENOS, LOS ALIMENTOS penetran por el APARATO DIGESTIVO, CO2 sale al exterior por el ????, LOS ALIMENTOS se clasifican en VERDURAS Y FRUTAS