WARNING:
JavaScript is turned OFF. None of the links on this concept map will
work until it is reactivated.
If you need help turning JavaScript On, click here.
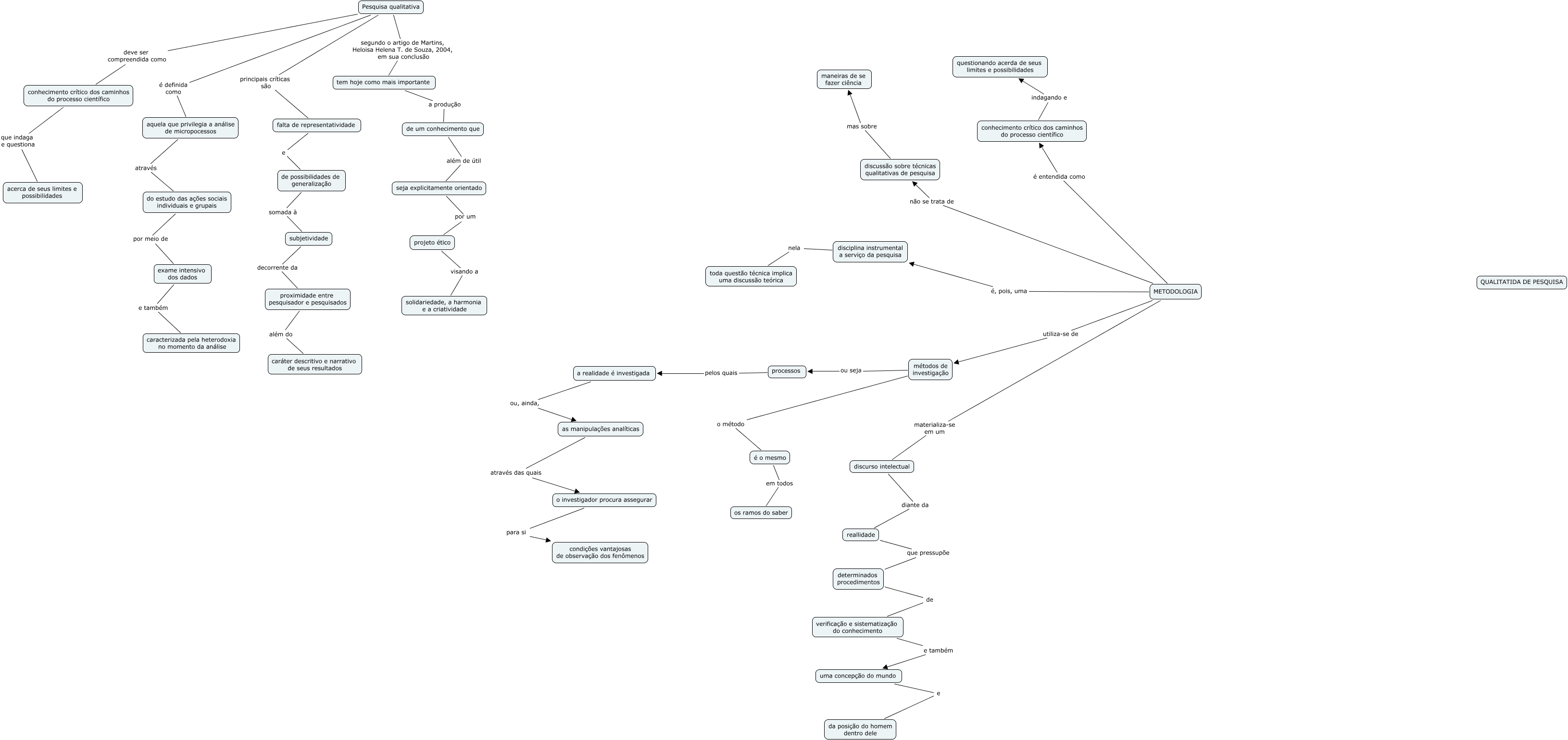
Esse mapa conceitual, produzido no IHMC CmapTools, tem a informação relacionada a: METODOLOGIA QUALITATIVA DE PESQUISA, tem hoje como mais importante a produção de um conhecimento que, determinados procedimentos de verificação e sistematização do conhecimento, conhecimento crítico dos caminhos do processo científico indagando e questionando acerda de seus limites e possibilidades, disciplina instrumental a serviço da pesquisa nela toda questão técnica implica uma discussão teórica, projeto ético visando a solidariedade, a harmonia e a criatividade, do estudo das ações sociais individuais e grupais por meio de exame intensivo dos dados, discussão sobre técnicas qualitativas de pesquisa mas sobre maneiras de se fazer ciência, METODOLOGIA não se trata de discussão sobre técnicas qualitativas de pesquisa, proximidade entre pesquisador e pesquisados além do caráter descritivo e narrativo de seus resultados, conhecimento crítico dos caminhos do processo científico que indaga e questiona acerca de seus limites e possibilidades, METODOLOGIA materializa-se em um discurso intelectual, de possibilidades de generalização somada à subjetividade, de um conhecimento que além de útil seja explicitamente orientado, reallidade que pressupõe determinados procedimentos, as manipulações analíticas através das quais o investigador procura assegurar, métodos de investigação o método é o mesmo, Pesquisa qualitativa é definida como aquela que privilegia a análise de micropocessos, métodos de investigação ou seja processos, Pesquisa qualitativa segundo o artigo de Martins, Heloisa Helena T. de Souza, 2004, em sua conclusão tem hoje como mais importante, processos pelos quais a realidade é investigada