WARNING:
JavaScript is turned OFF. None of the links on this concept map will
work until it is reactivated.
If you need help turning JavaScript On, click here.
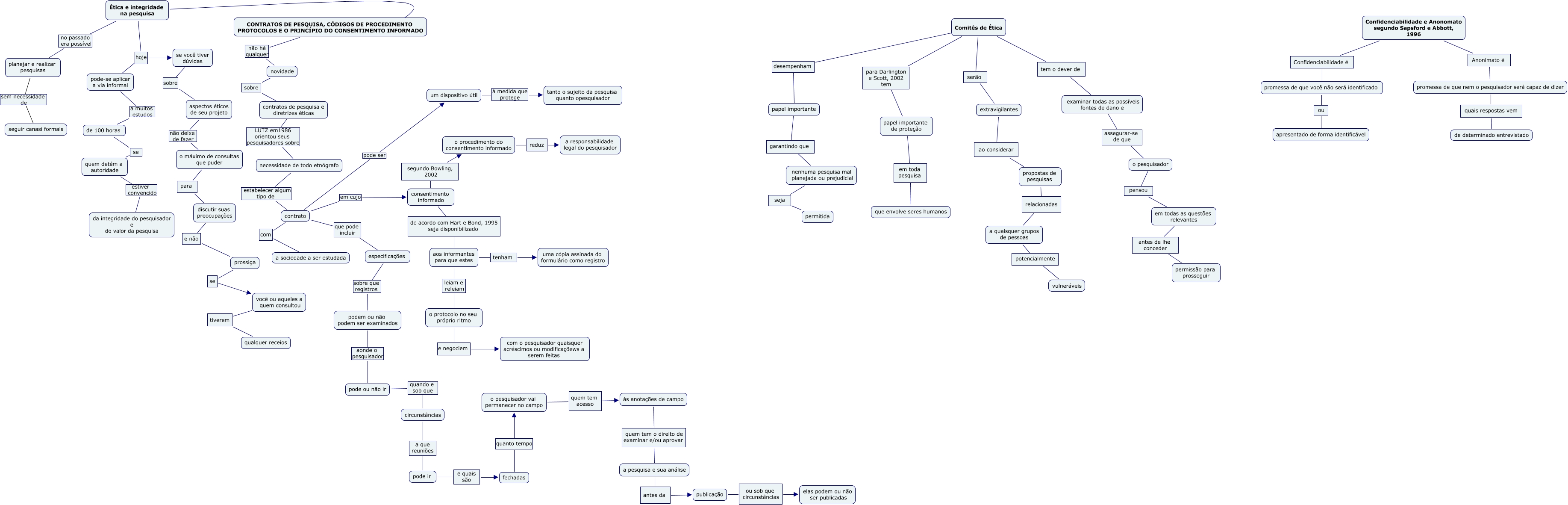
Esse mapa conceitual, produzido no IHMC CmapTools, tem a informação relacionada a: ÉTICA E INTEGRIDADE NA PESQUISA, Comitês de Ética para Darlington e Scott, 2002 tem papel importante de proteção, CONTRATOS DE PESQUISA, CÓDIGOS DE PROCEDIMENTO PROTOCOLOS E O PRINCÍPIO DO CONSENTIMENTO INFORMADO não há qualquer novidade, contrato com a sociedade a ser estudada, aspectos éticos de seu projeto não deixe de fazer o máximo de consultas que puder, Ética e integridade na pesquisa ???? CONTRATOS DE PESQUISA, CÓDIGOS DE PROCEDIMENTO PROTOCOLOS E O PRINCÍPIO DO CONSENTIMENTO INFORMADO, o pesquisador pensou em todas as questões relevantes, o protocolo no seu próprio ritmo e negociem com o pesquisador quaisquer acréscimos ou modificaçõews a serem feitas, contrato que pode incluir especificações, quem detém a autoridade estiver convencido da integridade do pesquisador e do valor da pesquisa, especificações sobre que registros podem ou não podem ser examinados, discutir suas preocupações e não prossiga, Confidenciabilidade e Anonomato segundo Sapsford e Abbott, 1996 Confidenciabilidade é promessa de que você não será identificado, fechadas quanto tempo o pesquisador vai permanecer no campo, Ética e integridade na pesquisa hoje se você tiver dúvidas, planejar e realizar pesquisas sem necessidade de seguir canasi formais, propostas de pesquisas relacionadas a quaisquer grupos de pessoas, Ética e integridade na pesquisa hoje pode-se aplicar a via informal, o procedimento do consentimento informado reduz a responsabilidade legal do pesquisador, necessidade de todo etnógrafo estabelecer algum tipo de contrato, Comitês de Ética tem o dever de examinar todas as possíveis fontes de dano e