WARNING:
JavaScript is turned OFF. None of the links on this concept map will
work until it is reactivated.
If you need help turning JavaScript On, click here.
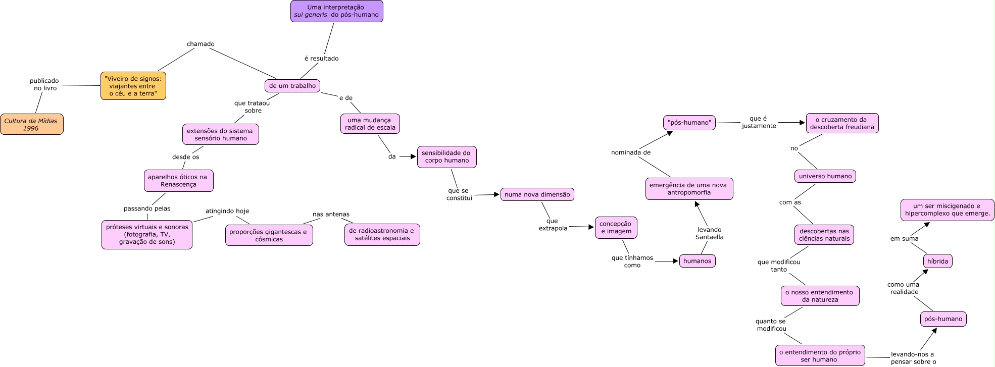
Esse mapa conceitual, produzido no IHMC CmapTools, tem a informação relacionada a: UMA INTERPRETAÇÃO SUI GENERIS DO PÓS-HUMANO, próteses virtuais e sonoras (fotografia, TV, gravação de sons) atingindo hoje proporções gigantescas e cósmicas, descobertas nas ciências naturais que modificou tanto o nosso entendimento da natureza, Uma interpretação sui generis do pós-humano é resultado de um trabalho, híbrida em suma um ser miscigenado e hipercomplexo que emerge., numa nova dimensão que extrapola concepção e imagem, de um trabalho e de uma mudança radical de escala, o cruzamento da descoberta freudiana no universo humano, "pós-humano" que é justamente o cruzamento da descoberta freudiana, concepção e imagem que tínhamos como humanos, uma mudança radical de escala da sensibilidade do corpo humano, proporções gigantescas e cósmicas nas antenas de radioastronomia e satélites espaciais, o entendimento do próprio ser humano levando-nos a pensar sobre o pós-humano, extensões do sistema sensório humano desde os aparelhos óticos na Renascença, "Viveiro de signos: viajantes entre o céu e a terra" publicado no livro Cultura da Mídias 1996, sensibilidade do corpo humano que se constitui numa nova dimensão, pós-humano como uma realidade híbrida, o nosso entendimento da natureza quanto se modificou o entendimento do próprio ser humano, universo humano com as descobertas nas ciências naturais, de um trabalho chamado "Viveiro de signos: viajantes entre o céu e a terra", aparelhos óticos na Renascença passando pelas próteses virtuais e sonoras (fotografia, TV, gravação de sons)