WARNING:
JavaScript is turned OFF. None of the links on this concept map will
work until it is reactivated.
If you need help turning JavaScript On, click here.
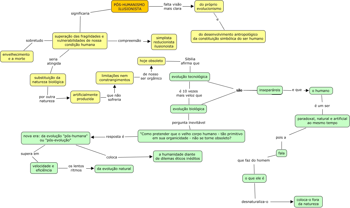
Esse mapa conceitual, produzido no IHMC CmapTools, tem a informação relacionada a: UM PÓS HUMANISMO ILUSIONISTA, PÓS-HUMANISMO ILUSIONISTA falta visão mais clara do próprio evolucionismo, evolução tecnológica é 10 vezes mais veloz que evolução biológica, do próprio evolucionismo e do desenvolvimento antropológico da constituição simbólica do ser humano, paradoxal, natural e artificial ao mesmo tempo pois a fala, nova era: da evolução "pós-humana" ou "pós-evolução" supera em velocidade e eficiência, fala que faz do homem o que ele é, evolução biológica são ????, substituição da natureza biológica por outra natureza artificialmente produzida, evolução tecnológica são ????, PÓS-HUMANISMO ILUSIONISTA significaria superação das fragilidades e vulnerabilidades de nossa condição humana, limitações nem constrangimentos de nosso ser orgânico hoje obsoleto, velocidade e eficiência os lentos ritmos da evolução natural, artificialmente produzida que não sofreria limitações nem constrangimentos, superação das fragilidades e vulnerabilidades de nossa condição humana sobretudo envelhecimento e a morte, nova era: da evolução "pós-humana" ou "pós-evolução" coloca a humanidade diante de dilemas éticos inéditos, superação das fragilidades e vulnerabilidades de nossa condição humana seria atingida substituição da natureza biológica, evolução biológica pergunta inevitável "Como pretender que o velho corpo humano - tão primitivo em sua organicidade - não se torne obsoleto?, hoje obsoleto Sibilia afirma que evolução tecnológica, "Como pretender que o velho corpo humano - tão primitivo em sua organicidade - não se torne obsoleto? resposta é nova era: da evolução "pós-humana" ou "pós-evolução", superação das fragilidades e vulnerabilidades de nossa condição humana compreensão simplista reducionista ilusionoista