WARNING:
JavaScript is turned OFF. None of the links on this concept map will
work until it is reactivated.
If you need help turning JavaScript On, click here.
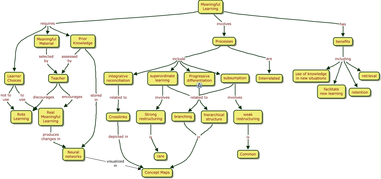
This Concept Map, created with IHMC CmapTools, has information related to: Meaningful Learning, Meaningful Learning has benefits, benefits including retrieval, Learner Choices not to use Rote Learning, benefits including retention, Neural networks visualized in Concept Maps, Prior Knowledge stored in Neural networks, Processes include subsumption, Meaningful Learning requires Meaningful Material, benefits including facilitate new learning, weak restructuring is Common, Processes include superordinate learning, Meaningful Learning involves Processes, Processes include integrative reconciliation, Teacher discourages Rote Learning, superordinate learning related to hierarchical structure, Strong restructuring is rare, subsumption related to branching, hierarchical structure in Concept Maps, Learner Choices to use Real Meaningful Learning, superordinate learning related to branching