Warning:
JavaScript is turned OFF. None of the links on this page will work until it is reactivated.
If you need help turning JavaScript On, click here.
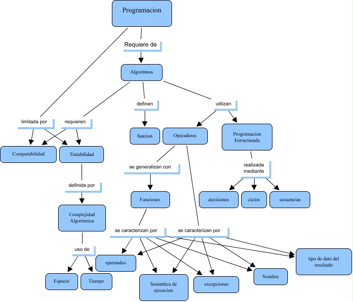
Este Cmap, tiene información relacionada con: Programación Algoritmos, Programacion limitada por Tratabilidad, Programacion Requiere de Algoritmos, Funciones se caracterizan por Semantica de ejecucion, Programacion Estructurada realizada mediante secuencias, Tratabilidad definida por Complejidad Algoritmica, Programacion Estructurada realizada mediante decisiones, Funciones se caracterizan por Nombre, Algoritmos definen funcion, Funciones se caracterizan por excepciones, Operadores se caracterizan por excepciones, Programacion limitada por Computabilidad, Algoritmos utilizan Programacion Estructurada, Operadores se caracterizan por operandos, Operadores se generalizan con Funciones, Complejidad Algoritmica uso de Espacio, Algoritmos requieren Tratabilidad, Funciones se caracterizan por tipo de dato del resultado, Operadores se caracterizan por Nombre, Programacion Estructurada realizada mediante ciclos, Complejidad Algoritmica uso de Tiempo