Warning:
JavaScript is turned OFF. None of the links on this page will work until it is reactivated.
If you need help turning JavaScript On, click here.
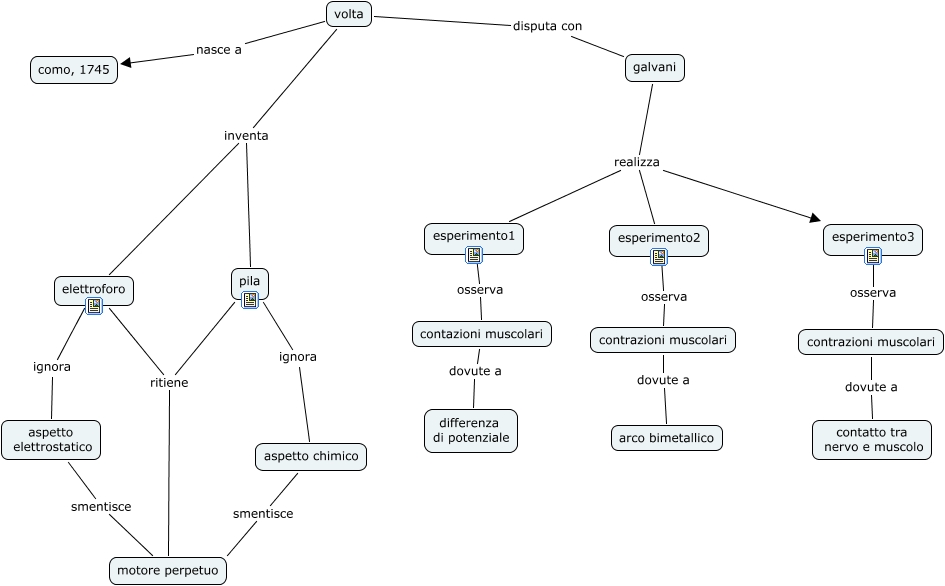
Questa Cmap, creata con IHMC CmapTools, contiene informazioni relative a: volta, pila ritiene motore perpetuo, galvani realizza esperimento1, elettroforo ritiene motore perpetuo, aspetto elettrostatico smentisce motore perpetuo, aspetto chimico smentisce motore perpetuo, volta inventa elettroforo, galvani realizza esperimento2, esperimento1 osserva contazioni muscolari, contrazioni muscolari dovute a contatto tra nervo e muscolo, volta disputa con galvani, esperimento3 osserva contrazioni muscolari, galvani realizza esperimento3, contazioni muscolari dovute a differenza di potenziale, elettroforo ignora aspetto elettrostatico, pila ignora aspetto chimico, volta inventa pila, contrazioni muscolari dovute a arco bimetallico, volta nasce a como, 1745, esperimento2 osserva contrazioni muscolari