Warning:
JavaScript is turned OFF. None of the links on this page will work until it is reactivated.
If you need help turning JavaScript On, click here.
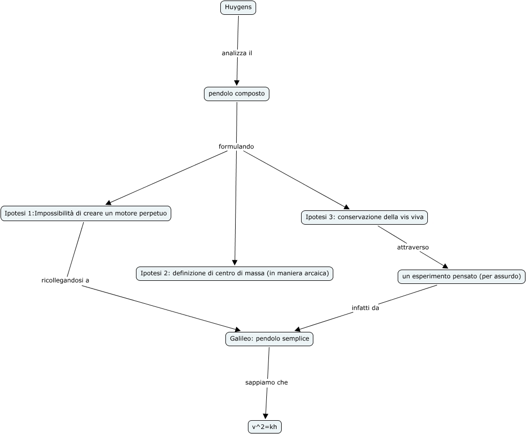
Questa Cmap, creata con IHMC CmapTools, contiene informazioni relative a: Huygens, pendolo composto formulando Ipotesi 3: conservazione della vis viva, Galileo: pendolo semplice sappiamo che v^2=kh, Ipotesi 1:Impossibilità di creare un motore perpetuo ricollegandosi a Galileo: pendolo semplice, Huygens analizza il pendolo composto, pendolo composto formulando Ipotesi 2: definizione di centro di massa (in maniera arcaica), un esperimento pensato (per assurdo) infatti da Galileo: pendolo semplice, Ipotesi 3: conservazione della vis viva attraverso un esperimento pensato (per assurdo), pendolo composto formulando Ipotesi 1:Impossibilità di creare un motore perpetuo