Warning:
JavaScript is turned OFF. None of the links on this page will work until it is reactivated.
If you need help turning JavaScript On, click here.
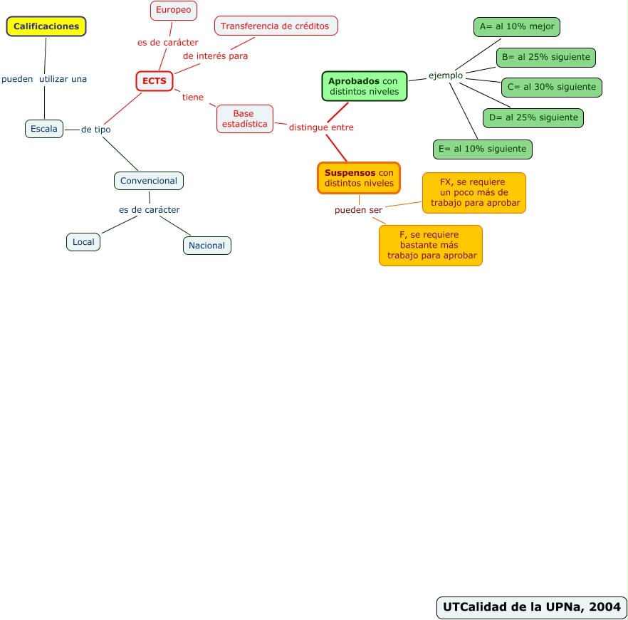
Este Cmap, tiene información relacionada con: Calificaciones, Aprobados con distintos niveles ejemplo D= al 25% siguiente, Aprobados con distintos niveles ejemplo B= al 25% siguiente, Base estadística distingue entre Aprobados con distintos niveles, ECTS de interés para Transferencia de créditos, Aprobados con distintos niveles ejemplo A= al 10% mejor, Escala de tipo Convencional, Suspensos con distintos niveles pueden ser F, se requiere bastante más trabajo para aprobar, Convencional es de carácter Nacional, Suspensos con distintos niveles pueden ser FX, se requiere un poco más de trabajo para aprobar, ECTS tiene Base estadística, ECTS es de carácter Europeo, Base estadística distingue entre Suspensos con distintos niveles, Aprobados con distintos niveles ejemplo C= al 30% siguiente, Escala de tipo ECTS, Convencional es de carácter Local, Aprobados con distintos niveles ejemplo E= al 10% siguiente, Calificaciones pueden utilizar una Escala