Warning:
JavaScript is turned OFF. None of the links on this page will work until it is reactivated.
If you need help turning JavaScript On, click here.
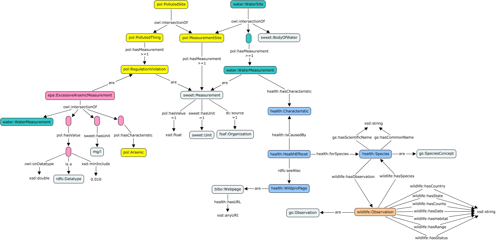
This Concept Map, created with IHMC CmapTools, has information related to: water_health, sweet:Measurement sweet:hasUnit =1 sweet:Unit, pol:PollutedSite owl:intersectionOf pol:MeasurementSite, pol:RegulationViolation are sweet:Measurement, pol:hasCharacteristic pol:Arsenic, wildlife:Observation wildlife:hasDate xsd:string, pol:hasMeasurement >=1 water:WaterMeasurement, sweet:hasUnit mg/l, xsd:minInclude 0.010, owl:onDatatype xsd:double, epa:ExcessiveArsenicMeasurement are pol:RegulationViolation, epa:ExcessiveArsenicMeasurement owl:intersectionOf, wildlife:Observation wildlife:hasCountry xsd:string, wildlife:Observation wildlife:hasRange xsd:string, wildlife:Observation wildlife:hasCounty xsd:string, health:Species gs:hasCommonName xsd:string, wildlife:Observation wildlife:hasStatus xsd:string, water:WaterMeasurement are sweet:Measurement, health:Species are gs:SpeciesConcept, sweet:Measurement pol:hasValue =1 xsd:float, water:WaterSite owl:intersectionOf