Warning:
JavaScript is turned OFF. None of the links on this page will work until it is reactivated.
If you need help turning JavaScript On, click here.
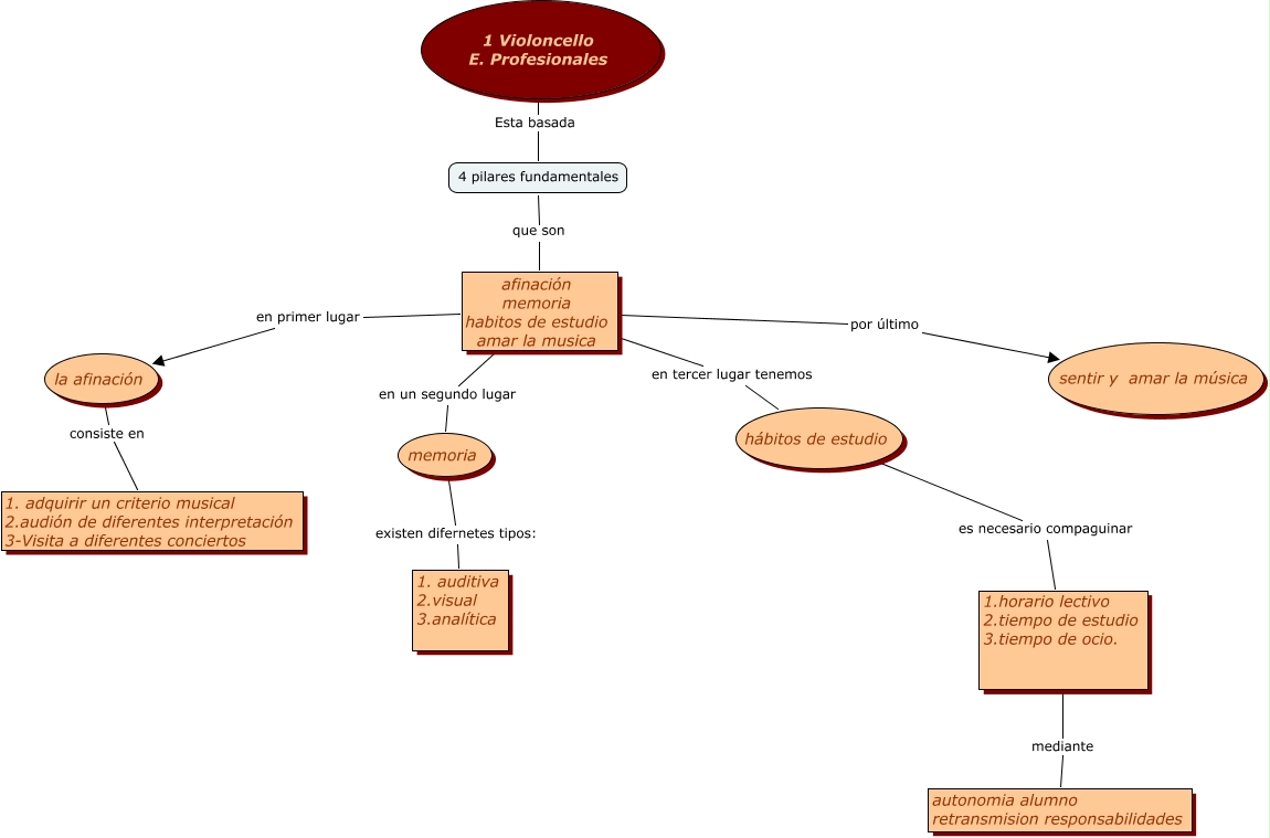
Este Cmap, tiene información relacionada con: Sin Título 3, memoria existen difernetes tipos: 1. auditiva 2.visual 3.analítica, 4 pilares fundamentales que son afinación memoria habitos de estudio amar la musica, hábitos de estudio es necesario compaguinar 1.horario lectivo 2.tiempo de estudio 3.tiempo de ocio., 1 Violoncello E. Profesionales Esta basada 4 pilares fundamentales, afinación memoria habitos de estudio amar la musica en un segundo lugar memoria, la afinación consiste en 1. adquirir un criterio musical 2.audión de diferentes interpretación 3-Visita a diferentes conciertos, afinación memoria habitos de estudio amar la musica en primer lugar la afinación, afinación memoria habitos de estudio amar la musica por último sentir y amar la música, 1.horario lectivo 2.tiempo de estudio 3.tiempo de ocio. mediante autonomia alumno retransmision responsabilidades, afinación memoria habitos de estudio amar la musica en tercer lugar tenemos hábitos de estudio