Warning:
JavaScript is turned OFF. None of the links on this page will work until it is reactivated.
If you need help turning JavaScript On, click here.
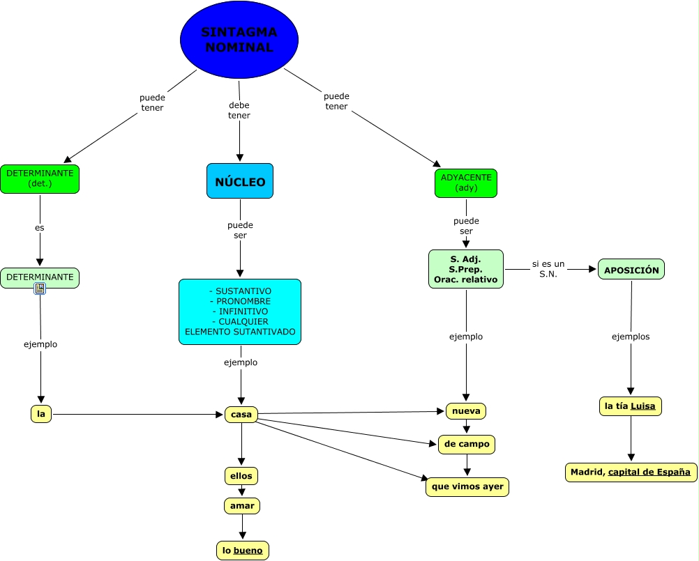
Este Cmap, tiene información relacionada con: sintagma nominal, - SUSTANTIVO - PRONOMBRE - INFINITIVO - CUALQUIER ELEMENTO SUTANTIVADO ejemplo casa, ADYACENTE (ady) puede ser S. Adj. S.Prep. Orac. relativo, casa ???? ????, casa ???? nueva, casa ???? de campo, la tía Luisa ???? Madrid, capital de España, DETERMINANTE ejemplo la, DETERMINANTE (det.) es DETERMINANTE, APOSICIÓN ejemplos la tía Luisa, casa ???? ellos, ellos ???? amar, SINTAGMA NOMINAL puede tener DETERMINANTE (det.), S. Adj. S.Prep. Orac. relativo si es un S.N. APOSICIÓN, NÚCLEO puede ser - SUSTANTIVO - PRONOMBRE - INFINITIVO - CUALQUIER ELEMENTO SUTANTIVADO, de campo ???? que vimos ayer, SINTAGMA NOMINAL debe tener NÚCLEO, SINTAGMA NOMINAL puede tener ADYACENTE (ady), amar ???? lo bueno, nueva ???? de campo, la ???? casa