Warning:
JavaScript is turned OFF. None of the links on this page will work until it is reactivated.
If you need help turning JavaScript On, click here.
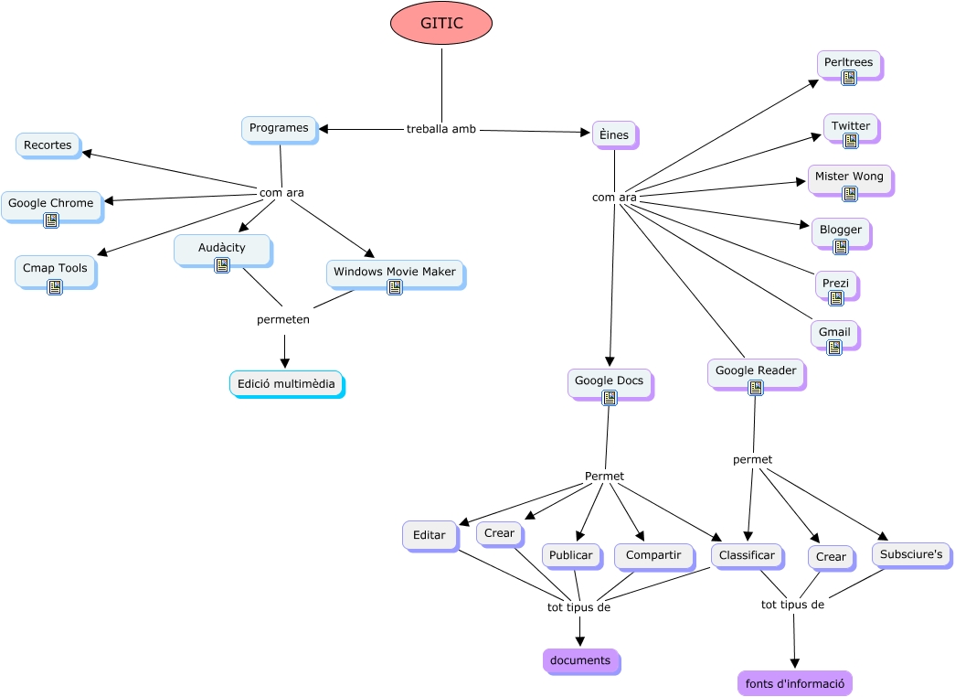
Este Cmap, tiene información relacionada con: mapa conceptual, Google Docs Permet Compartir, Programes com ara Audàcity, Programes com ara Recortes, Èines com ara Google Reader, GITIC treballa amb Programes, Google Reader permet Classificar, Èines com ara Gmail, Èines com ara Prezi, GITIC treballa amb Èines, Crear tot tipus de documents, Subsciure's tot tipus de fonts d'informació, Editar tot tipus de documents, Crear tot tipus de fonts d'informació, Compartir tot tipus de documents, Èines com ara Google Docs, Publicar tot tipus de documents, Classificar tot tipus de fonts d'informació, Classificar tot tipus de documents, Google Reader permet Subsciure's, Èines com ara Twitter