Warning:
JavaScript is turned OFF. None of the links on this page will work until it is reactivated.
If you need help turning JavaScript On, click here.
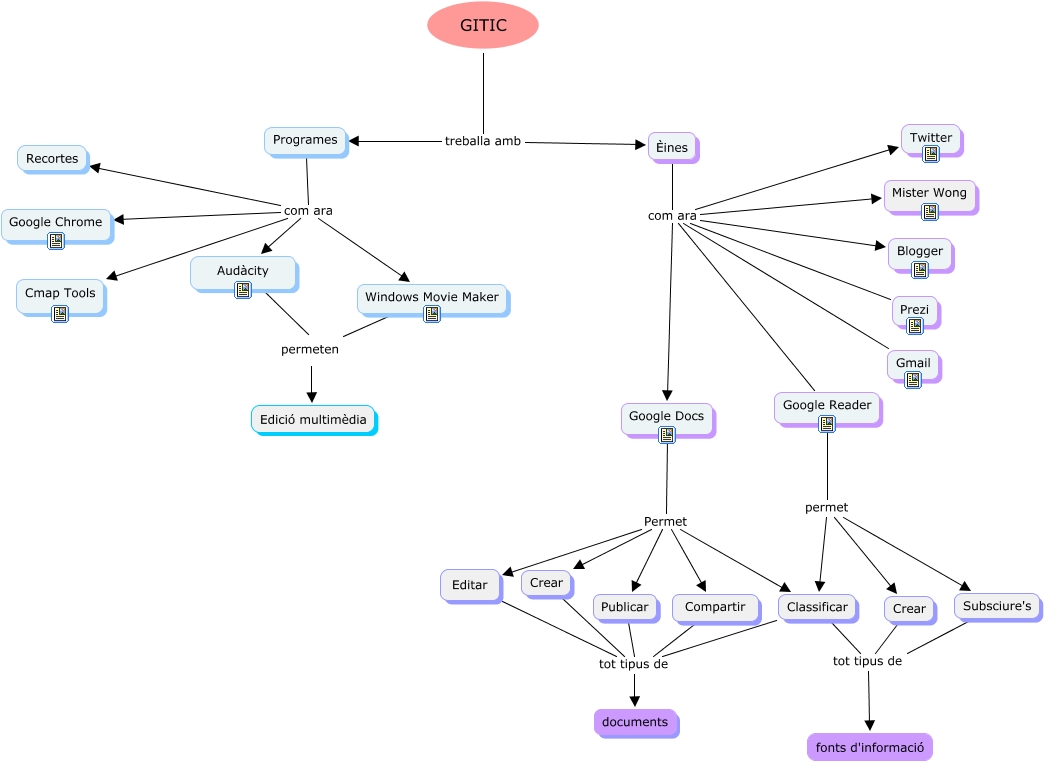
Este Cmap, tiene información relacionada con: m.conceptual, Google Docs Permet Compartir, Programes com ara Audàcity, Programes com ara Recortes, GITIC treballa amb Programes, Èines com ara Google Reader, Èines com ara Prezi, Èines com ara Gmail, Google Reader permet Classificar, Subsciure's tot tipus de fonts d'informació, Crear tot tipus de documents, GITIC treballa amb Èines, Crear tot tipus de fonts d'informació, Editar tot tipus de documents, Compartir tot tipus de documents, Èines com ara Google Docs, Classificar tot tipus de fonts d'informació, Publicar tot tipus de documents, Classificar tot tipus de documents, Èines com ara Twitter, Google Reader permet Subsciure's