Warning:
JavaScript is turned OFF. None of the links on this page will work until it is reactivated.
If you need help turning JavaScript On, click here.
The Concept Map you are trying to access has information related to:
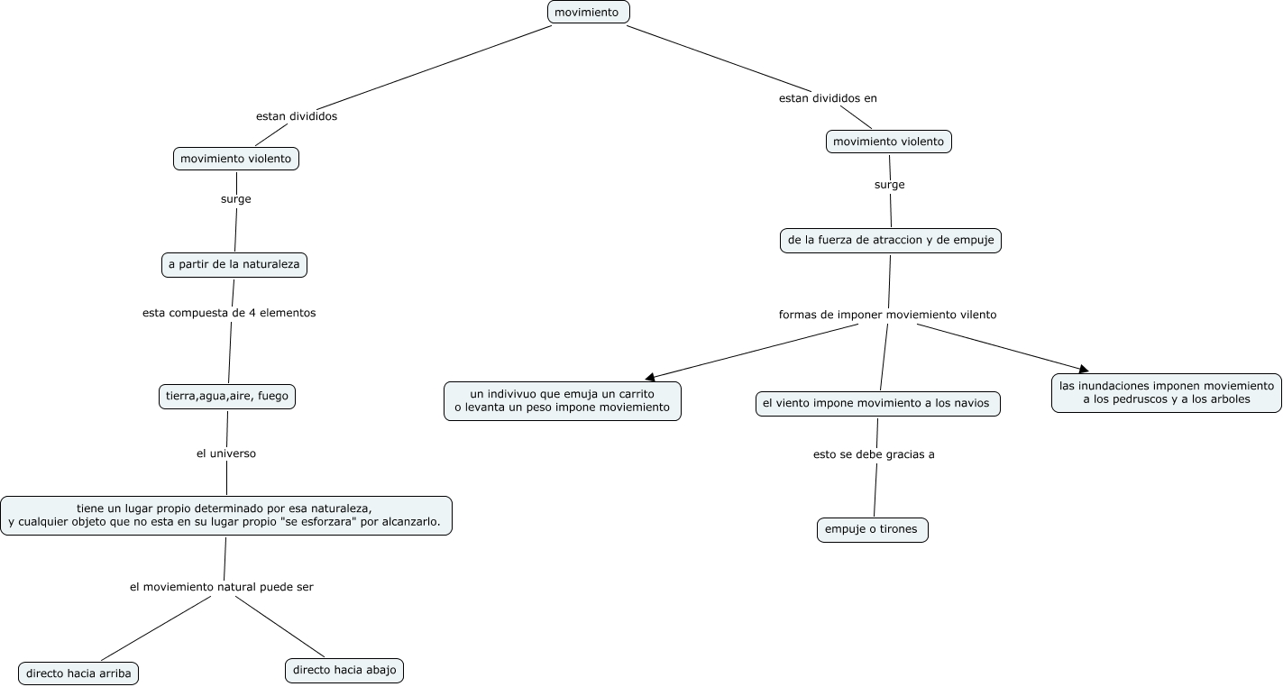
alejandro borquez, movimiento violento surge de la fuerza de atraccion y de empuje, movimiento estan divididos en movimiento violento, tiene un lugar propio determinado por esa naturaleza, y cualquier objeto que no esta en su lugar propio "se esforzara" por alcanzarlo. el moviemiento natural puede ser directo hacia arriba, de la fuerza de atraccion y de empuje formas de imponer moviemiento vilento las inundaciones imponen moviemiento a los pedruscos y a los arboles, movimiento estan divididos movimiento violento, de la fuerza de atraccion y de empuje formas de imponer moviemiento vilento un indivivuo que emuja un carrito o levanta un peso impone moviemiento, tierra,agua,aire, fuego el universo tiene un lugar propio determinado por esa naturaleza, y cualquier objeto que no esta en su lugar propio "se esforzara" por alcanzarlo., tiene un lugar propio determinado por esa naturaleza, y cualquier objeto que no esta en su lugar propio "se esforzara" por alcanzarlo. el moviemiento natural puede ser directo hacia abajo, de la fuerza de atraccion y de empuje formas de imponer moviemiento vilento el viento impone movimiento a los navios, a partir de la naturaleza esta compuesta de 4 elementos tierra,agua,aire, fuego