Warning:
JavaScript is turned OFF. None of the links on this page will work until it is reactivated.
If you need help turning JavaScript On, click here.
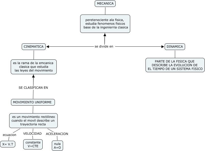
Este Cmap, tiene información relacionada con: PAULA CUERVO, es un movimiento rectilineo cuando el movil describe un trayectoria recta VELOCIDAD constante V=CTE, CINEMATICA SE CLASIFICAN EN es la rama de la emcanica clasica que estudia las leyes del movimiento, es un movimiento rectilineo cuando el movil describe un trayectoria recta ACELERACION nula A=O, CINEMATICA SE CLASIFICAN EN MOVIMIENTO UNIFORME, DINAMICA ???? PARTE DE LA FISICA QUE DESCRIBE LA EVOLUCION DE EL TIEMPO DE UN SISTEMA FISICO, MECANICA se divide en CINEMATICA, es un movimiento rectilineo cuando el movil describe un trayectoria recta ecuacion X= V.T, MECANICA se divide en pereteneciente ala fisica, estudia fenomenos fisicos base de la ingenierria clasica, MOVIMIENTO UNIFORME ???? es un movimiento rectilineo cuando el movil describe un trayectoria recta, MECANICA se divide en DINAMICA