Warning:
JavaScript is turned OFF. None of the links on this page will work until it is reactivated.
If you need help turning JavaScript On, click here.
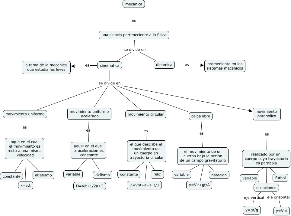
Este Cmap, tiene información relacionada con: daniel, ecuaciones eje vertical y=gt/g, una ciencia perteneciente a la fisica se divide en cinematica, movimiento circular es el que describe el movimiento de un cuerpo en trayectoria circular, movimiento uniforme es aque en el cual el movimiento es recto a una misma velocidad, movimiento uniforme acelerado es aquel en el que la aceleracion es constante, cinematica se divide en movimiento uniforme, realizado por un cuerpo cuya trayectoria es parabola ???? variable, cinematica se divide en movimiento uniforme acelerado, movimiento parabolico es realizado por un cuerpo cuya trayectoria es parabola, cinematica es la rama de la mecanica que estudia las leyes, ecuaciones eje orisontal y=Vot, el movimiento de un cuerpo bajo la accion de un campo gravitatorio ???? natacion, mecanica es una ciencia perteneciente a la fisica, cinematica se divide en movimiento parabolico, aque en el cual el movimiento es recto a una misma velocidad ???? x=v.t, realizado por un cuerpo cuya trayectoria es parabola ???? futbol, realizado por un cuerpo cuya trayectoria es parabola ???? ecuaciones, el que describe el movimiento de un cuerpo en trayectoria circular ???? reloj, una ciencia perteneciente a la fisica se divide en dinamica, cinematica se divide en movimiento circular